Want to create interactive content? It’s easy in Genially!
NUR SAKINAH BINTI AHMAD NASARUDDIN
Created on February 6, 2026
Discover more than 1500 professional designs like these:
Explore all templates
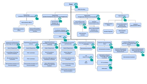
KOED Org Structure
NUR SAKINAH BINTI AHMAD NASARUDDIN
Created on February 6, 2026
Start designing with a free template
Discover more than 1500 professional designs like these:
View
Essential Business Proposal
View
Project Roadmap Timeline
View
Step-by-Step Timeline: How to Develop an Idea
View
Artificial Intelligence History Timeline
View
Mind Map: The 4 Pillars of Success
View
Big Data: The Data That Drives the World
View
Momentum: Onboarding Presentation
Explore all templates
Transcript
KOED Organisational Structure