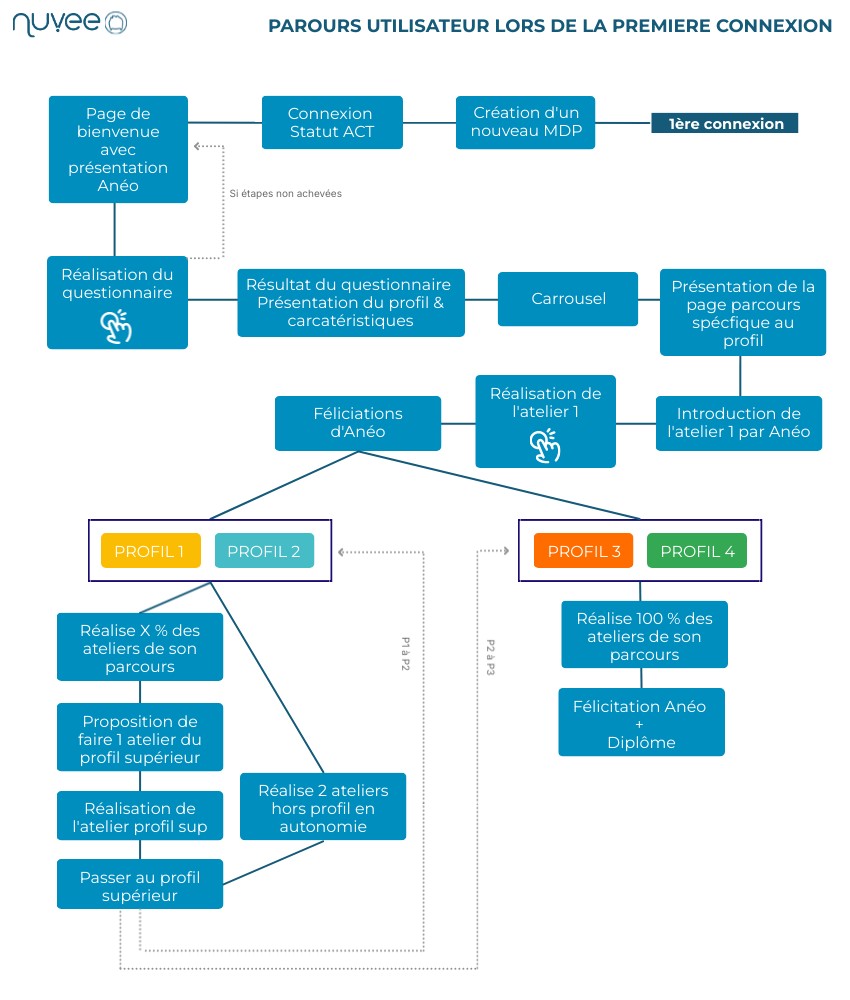
PAROURS UTILISATEUR lors de la premiere connexion
Connexion Statut ACT
Page de bienvenue avec présentation Anéo
Création d'un nouveau MDP
1ère connexion
Si étapes non achevées
Réalisation du questionnaire
Présentation de la page parcours spécfique au profil
Résultat du questionnaire Présentation du profil & carcatéristiques
Carrousel
Réalisation de l'atelier 1
Introduction de l'atelier 1 par Anéo
Féliciations d'Anéo
PROFIL 3
PROFIL 4
PROFIL 2
PROFIL 1
Réalise 100 % des ateliers de son parcours
Réalise X % des ateliers de son parcours
P1 à P2
P2 à P3
Félicitation Anéo + Diplôme
Proposition de faire 1 atelier du profil supérieur
Réalise 2 ateliers hors profil en autonomie
Réalisation de l'atelier profil sup
Passer au profil supérieur
parcours DIABETE DE TYPE-2
Narration - Storytelling
Mamie Rose
Valentin
Anéo
Daniel
la grand-mère
le grand-oncle
le petit-fils
l'acolyte
Diagnostic du diabète à l'occasion d'un rendez-vous médical
Etudiant en deuxième année à l'IFSI
Posture de sachant Enseignant à l'ISFI
Diagnostiqué du diabète il y a quelques années (à 45 ans), en situation d'obésité
- Chaleureuse
- Insouciante sur sa maladie
- Habitudes ancrées
- Inquiet pour la santé de sa grand-mère
- Curieux
- Rigoriste
- Bienveillant
- Apporte de la nuance
- Passionné
- Empathique
- Fataliste sur sa situation
- Médiateur
Retour au plan
Atelier 3
Comprendre la glycémie
Objectifs pédagogiques :
- Comprendre le fonctionnement de la glycémie
- Savoir analyser sa glycémie et réagir en conséquence
- Identifier les facteurs qui influencent la glycémie
Contenu :
- Analyser et surveiller sa glycémie (prise de sang, pieds),
- Comprendre son fonctionnement et ce qui l’influence ?
- Comment réagir ?
Page de présentation du questionnaire par Anéo
Renseignement palier 1 13 Questions
Point d'étape & descriptif
Renseignement palier 2 5 Questions
Pré Quiz
Vidéo
Post Quiz
TEST
Julie Bordet
Created on February 5, 2026
Start designing with a free template
Discover more than 1500 professional designs like these:
View
Practical Timeline
View
History Timeline
View
Education Timeline
View
Timeline video mobile
View
Timeline Lines Mobile
View
Major Religions Timeline
View
Timeline Flipcard
Explore all templates
Transcript
PAROURS UTILISATEUR lors de la premiere connexion
Connexion Statut ACT
Page de bienvenue avec présentation Anéo
Création d'un nouveau MDP
1ère connexion
Si étapes non achevées
Réalisation du questionnaire
Présentation de la page parcours spécfique au profil
Résultat du questionnaire Présentation du profil & carcatéristiques
Carrousel
Réalisation de l'atelier 1
Introduction de l'atelier 1 par Anéo
Féliciations d'Anéo
PROFIL 3
PROFIL 4
PROFIL 2
PROFIL 1
Réalise 100 % des ateliers de son parcours
Réalise X % des ateliers de son parcours
P1 à P2
P2 à P3
Félicitation Anéo + Diplôme
Proposition de faire 1 atelier du profil supérieur
Réalise 2 ateliers hors profil en autonomie
Réalisation de l'atelier profil sup
Passer au profil supérieur
parcours DIABETE DE TYPE-2
Narration - Storytelling
Mamie Rose
Valentin
Anéo
Daniel
la grand-mère
le grand-oncle
le petit-fils
l'acolyte
Diagnostic du diabète à l'occasion d'un rendez-vous médical
Etudiant en deuxième année à l'IFSI
Posture de sachant Enseignant à l'ISFI
Diagnostiqué du diabète il y a quelques années (à 45 ans), en situation d'obésité
Retour au plan
Atelier 3
Comprendre la glycémie
Objectifs pédagogiques :
Contenu :
Page de présentation du questionnaire par Anéo
Renseignement palier 1 13 Questions
Point d'étape & descriptif
Renseignement palier 2 5 Questions
Pré Quiz
Vidéo
Post Quiz