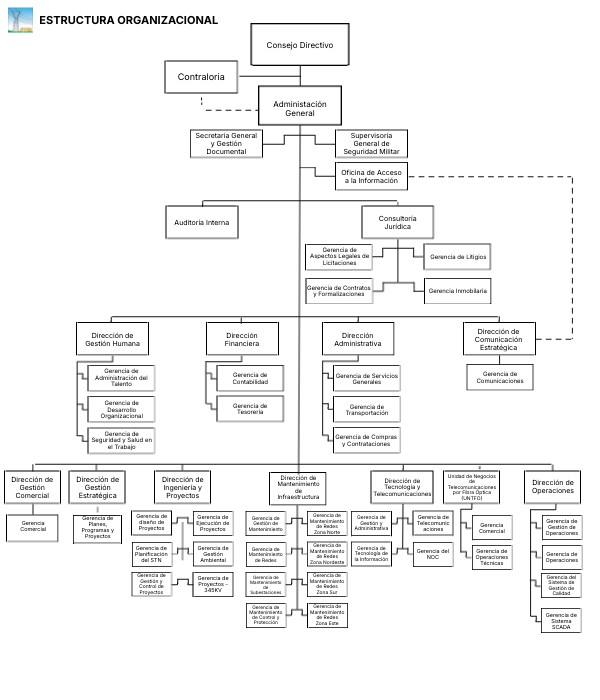
ESTRUCTURA ORGANIZACIONAL
Consejo Directivo
Contraloria
Administación General
Supervisoría General de Seguridad Militar
Secretaría General y Gestión Documental
Oficina de Acceso a la Información
Consultoría Jurídica
Auditoría Interna
Gerencia de Aspectos Legales de Licitaciones
Gerencia de Litigios
Gerencia de Contratos y Formalizaciones
Gerencia Inmobilaria
Dirección de Comunicación Estratégica
Dirección Administrativa
Dirección Financiera
Dirección de Gestión Humana
Gerencia de Administración del Talento
Gerencia de Comunicaciones
Gerencia de Contabilidad
Gerencia de Servicios Generales
Gerencia de Desarrollo Organizacional
Gerencia de Tesorería
Gerencia de Transportación
Gerencia de Seguridad y Salud en el Trabajo
Gerencia de Compras y Contrataciones
Unidad de Negocios de Telecomunicaciones por Fibra Óptica (UNTFO)
Dirección de Mantenimiento de Infraestructura
Dirección de Gestión Estratégica
Dirección de Ingeniería y Proyectos
Dirección de Gestión Comercial
Dirección de Tecnología y Telecomunicaciones
Dirección de Operaciones
Gerencia de Mantenimiento de Redes Zona Norte
Gerencia de diseño de Proyectos
Gerencia de Ejecución de Proyectos
Gerencia de Telecomunicaciones
Gerencia de Gestión y Administrativa
Gerencia de Planes, Programas y Proyectos
Gerencia de Gestión de Mantenimiento
Gerencia de Gestión de Operaciones
Gerencia Comercial
Gerencia Comercial
Gerencia de Mantenimiento de Redes Zona Nordeste
Gerencia de Planificación del STN
Gerencia de Gestión Ambiental
Gerencia de Tecnología de la Información
Gerencia de Mantenimiento de Redes
Gerencia del NOC
Gerencia de Operaciones Técnicas
Gerencia de Operaciones
Gerencia de Mantenimiento de Redes Zona Sur
Gerencia de Gestión y Control de Proyectos
Gerencia del Sistema de Gestión de Calidad
Gerencia de Mantenimiento de Subestaciones
Gerencia de Proyectos - 345KV
Gerencia de Mantenimiento de Redes Zona Este
Gerencia de Mantenimiento de Control y Protección
Gerencia de Sistema SCADA
GERENCIA COMERCIAL
Gerente: Luis Benjamin Toral Hilario
Planifica y supervisa las actividades comerciales del Mercado Eléctrico Mayorista y de la gestión de servicios a clientes externos, así como, el análisis del mercado, los indicadores y sus tendencias, dando seguimiento a los aspectos regulatorios del sector eléctrico de acuerdo con las leyes, normativas y procedimientos vigentes, garantizando las metas de ingresos de la ETED y la satisfacción de los clientes.
GERENCIA DE COMUNICACIONES
Gerente: Angela Cristina Gil Belliard
Gerencia las actividades de relaciones públicas e informaciones de la empresa, con base en los lineamientos internos establecidos, en apego a las políticas de comunicación e informaciones gubernamental, con la finalidad de asegurar que las actividades de comunicación interna, externa y de medios digitales permitan la creación y el mantenimiento de la imagen corporativa acorde a los grupos de interés de la organización.
GERENCIA DE SISTEMA SCADA
Gerente: Luis Alberto Vicioso Jiménez
Gerencia y supervisa la adquisición, procesamiento de datos y administración del sistema SCADA/EMS (Supervisor Control And Data Acquisition/Energy Management System), con la finalidad de satisfacer las necesidades de los clientes y el cumplimiento de las normativas establecidas por la Superintendencia de Electricidad (SIE), el Organismo Coordinador (OC), agentes del Mercado Eléctrico Mayorista (MEM) y el Centro de Control de Energía (CCE).
GERENCIA DE LITIGIOS
Gerente: Juan Pablo Mejía Pascual
Gerencia los procesos de litigios de la ETED de acuerdo con las leyes vigentes, con el objetivo de garantizar la defensa de la empresa en los tribunales.
GERENCIA DE MANTENIMIENTO DE SUBESTACIONES
Gerencia: Juan Bautista Mesa
Organiza, coordina y dirige las actividades de mantenimiento en las subestaciones, con el propósito de garantizar la vida útil, disponibilidad, confiabilidad y eficiencia de estos activos críticos, contribuyendo a la continuidad y calidad de la prestación de servicios de transmisión de energía eléctrica a nivel nacional, cumpliendo con los estándares de seguridad y las regulaciones vigentes.
GERENCIA DE CONTABILIDAD
Gerente: Wendy Annetty Puente Jiménez
Vela por el correcto y oportuno registro, control y presentación de la información financiera de la empresa, garantizando la veracidad, integridad, exactitud y confiabilidad de los Estados Financieros, así como, asegura el cumplimiento de las normas, leyes y regulaciones vigentes para el sector público, Normas Internacionales de Información Financiera (NIIF), Normas Internacionales de Contabilidad (NIC), Manual de Políticas y Procedimientos Contables de la ETED, proporcionando a la alta dirección y administración una visión clara y precisa de la situación financiera de la organización para facilitar la toma de decisiones estratégicas.
CONSULTORÍA JURÍDICA
Consultor Jurídico: Orlando Radhames Fernández Hilario
Organiza y dirige los procesos legales y jurídicos referentes a las operaciones de la empresa, de acuerdo con las leyes, reglamentos vigentes y lineamientos internos, con el propósito de proporcionar seguridad jurídica y legal a las operaciones y bienes de ETED.
UNIDAD DE NEGOCIOS TELECOMUNICACIONES POR FIBRA ÓPTICA. (UNTFO)
Director/a: Omar Guarionex Méndez Lluberes
Lidera, planifica y potencia la infraestructura de fibra óptica de la ETED, así como, dirige el proceso de desarrollo de expansión, negociación y comercialización misma, para satisfacer las necesidades de comunicación internas y externas, garantizando la disponibilidad y calidad de los servicios de telecomunicaciones, con la finalidad de buscar e impulsar la eficiencia operativa, la toma de decisiones y la expansión de la capacidad de transmisión de datos.
CONSEJO DIRECTIVO
Presidente del Consejo: Dr. Rafael Bienvenido Santana Guilamo
f) Autorizar toda clase de actos y contratos relativos a la función específica de la Empresa necesarios para la administración, disposición, uso, usufructo o locación de bienes, aceptar legados y donaciones con o sin cargas, pudiendo adquirir, enajenar, arrendar, gravar, ceder, permutar y transferir el dominio de toda clase de bienes muebles o inmuebles, documentos y obligaciones civiles y comerciales, por todos los medios pagos, cesión y transferencia que autoricen el Código Civil y el Código de Comercio, otorgado o exigiendo, en su caso, las garantías reales y personales que correspondan.
g) Determinar las sumas que correspondan destinar a previsiones y reservas o fondos especiales; aceptar legados y donaciones con o sin cargas; efectuar contribuciones en carácter de ayuda o estímulo a entidades sociales, culturales y a cualquiera otra asociación de bien público que funcione en zonas donde la Empresa actúe u opere, o en beneficio para su personal activo o jubilado, o para la Empresa misma; y a instituciones y colegios que considere útiles para la formación de personal especializado.
h) Administrar los fondos propios y los que le asigne o pueda asignar el Poder Ejecutivo en virtud del Anteproyecto de Presupuesto y Ley de Gastos Públicos o de leyes especiales, para asegurar y garantizar la ejecución de los planes de expansión nacional de transmisión, así como los demás bienes y pertenencias de la Empresa.
i) Fijar la remuneración de los funcionarios y empleados de la Empresa, y tramitar por ante la Secretaría de Hacienda, los casos de jubilaciones y pensiones de sus empleados. En caso de muerte o incapacidad, los pagos serán regulados por las disposiciones propias del Sistema Dominicano de Seguridad Social.
j) Nombrar apoderados generales o especiales y revocarles los poderes conferidos; promover y contestar toda clase de acciones judiciales o administrativas por ante las jurisdicciones competentes; otorgar fianzas ante los tribunales del país; hacer novaciones y transigir en todo género de asuntos judiciales o extrajudiciales.
k) Celebrar convenios con las autoridades provinciales y municipales, y con las demás empresas y entidades gubernamentales del país, en relación con sus actividades. También podrá suscribir contratos con organismos públicos y privados del exterior, para la utilización de técnicos y el intercambio de servicios, o para el financiamiento y la ejecución de proyectos o construcciones de obras que beneficien la electrificación nacional, incluyendo la compra de equipos y de maquinarias, siempre y cuando tales contratos no contradigan las normas internas de la Empresa y las establecidas por el Gobierno Central.
Normativa: Decreto No. 629-07
Objetivo: ARTICULO 8 El Consejo Directivo tendrá las siguientes facultades y atribuciones:
a) Dictar su Reglamento Interno y el de la ETED, consignando en los mismos las normas generales que habrán de regir la operación y administración de ambas instancias.
b) Procurar por todos los medios técnicos, legales y financieros a su alcance, la construcción de nuevas líneas de transmisión eléctrica, dentro de los límites de inversiones económicas justificables, y procurar la más pronta y eficaz solución a los problemas relacionados con sus objetivos, impulsando el desarrollo de nuevas instalaciones en todo el país y fortaleciendo las ya existentes.
c) Dictar las instrucciones relativas a pagos, adquisiciones, constituciones de garantías, contrataciones y demás inversiones y erogaciones en general, determinando los métodos de contabilidad que serán empleados en la Empresa para sus propios asuntos y para organizarla técnicamente, con base a inventarios y a avalúos exactos y periódicos, acatando en forma rigurosa las normas legales que regulan esa materia, en interés de hacer cumplir las reservas de reparación, conservación y amortización y las demás operaciones que sean indispensables para el mejor desenvolvimiento de sus actividades.
d) Conocer las reclamaciones o requerimientos que haga el público o el personal de la Empresa, cuando no esté conforme con la decisión adoptada por el Administrador. e) Aprobar el presupuesto anual de la Empresa, así como la memoria anual de sus actividades, el balance de situación, el estado de ingresos y egresos, el origen y aplicación de fondos e igualmente los planes y programas de trabajos y los proyectos de expansión.
GERENCIA DE TRANSPORTACIÓN
Gerente: Elvyn Juan Guerrero Coste
Gerencia, coordina y diseña los programas de mantenimientos preventivos y correctivos de la flotilla vehicular de la Empresa, mediante el cumpliendo de las Notas de Contraloría, los controles internos y los planes estratégicos establecidos, garantizando, optimizando la disponibilidad y seguridad de los vehículos, satisfaciendo los requerimientos de nuestros clientes internos.
DIRECCIÓN DE INGENIERÍA Y PROYECTOS
Director/a: Franklin Alberto Olivo Rodríguez
Dirige la planificación, diseño, elaboración de los Términos De Referencia (TDR), ejecución y supervisión de proyectos de infraestructura eléctrica de alta calidad y eficiencia, con el fin de contribuir al fortalecimiento y expansión de la red de transmisión eléctrica, para garantizar un suministro confiable y seguro de energía.
GERENCIA DE MANTENIMIENTO DE REDES ZONA NORTE
Gerencia: José Luis Velázquez Burgos
Mantiene en óptimas condiciones operativas las líneas de transmisión. Planifica y supervisa las actividades de mantenimiento relacionadas con equipos con y sin tensión. Procura la continuidad operativa y la calidad en las operaciones de mantenimiento.
GERENCIA INMOBILIARIA
Gerente: Yovanny Alexander Diaz Mendoza
Gerencia los aspectos de carácter legal, en los procesos de adquisición inmobiliaria y expropiación de los bienes inmobiliarios de la ETED; de acuerdo con las leyes aplicables, con el objetivo de garantizar el saneamiento de los bienes inmuebles de la empresa.
GERENCIA DE ASPECTOS LEGALES DE LICITACIONES
Gerente: Valery Massiel Reyes Taveras
Gerencia los aspectos de carácter legal en los procesos de Compras y Contrataciones de la Empresa, de acuerdo con las leyes aplicables, normas vigentes que rigen el Sistema Jurídico Dominicano, el Derecho Común y el Sistema Eléctrico Nacional, con el objetivo de garantizar el cumplimiento de dichos aspectos legales en todo el proceso y prevenir futuras situaciones que pudieran comprometer a la empresa.
GERENCIA DE COMPRAS Y CONTRATACIONES
Gerente: Jerson Yobani Sánchez Santana
Provee a las áreas de la empresa de los bienes y servicios necesarios, para el cumplimiento de sus objetivos estratégicos y planes operativos de acuerdo con las regulaciones nacionales e internacionales que rigen las compras y contrataciones del sector público, garantizando un suministro en tiempo oportuno con los estándares de calidad y eficiencia.
GERENCIA DE TESORERÍA
Gerente: Emely Isaac Contreras
Administra y supervisa el flujo de efectivo, las inversiones y la gestión de los riesgos financieros de la empresa, asegurando la liquidez y solidez financiera, para cumplir con sus obligaciones, maximizando el rendimiento de los recursos disponibles, inversiones, respaldo de las operaciones y proyectos estratégicos, con el fin de cumplir con las normativas internacionales de información financiera, regulaciones vigentes del sector, políticas y procedimientos establecidos por la ETED.
GERENCIA DE MANTENIMIENTO DE REDES ZONA ESTE
Gerente: Carlos Eligio Mendoza Díaz
Mantiene en óptimas condiciones operativas las líneas de transmisión. Planifica y supervisa las actividades de mantenimiento relacionadas con equipos con y sin tensión. Procura la continuidad operativa y la calidad en las operaciones de mantenimiento.
GERENCIA DE DESARROLLO ORGANIZACIONAL
Gerente: Karina Dayanara Rodríguez Soto
Supervisa, coordina y gestiona el crecimiento y la efectividad organizacional mediante la implementación de iniciativas estratégicas de desarrollo del talento humano, la cultura organizacional y los procesos de trabajo, así mismo promueve un ambiente de aprendizaje continuo, desarrollo de carrera, gestión de clima y la mejora continua, alineando las capacidades y competencias del personal con los objetivos estratégicos y las necesidades cambiantes de la ETED.
GERENCIA DE PLANIFICACIÓN DEL STN
Gerente: Pedro Augusto Betancourt Paulino
Supervisa la planificación estratégica de proyectos, con el propósito de desarrollar el plan de expansión de transmisión y mantiene el Sistema Eléctrico Nacional Interconectado (SENI) robusto, confiable y eficientemente dimensionado, así como, asegurar la expansión y operación óptima de la infraestructura eléctrica, cumpliendo con los estándares técnicos nacionales e internacionales y promoviendo mejoras continuas en el SENI.
GERENCIA DE OPERACIONES
Gerente:
Gestiona el macroproceso de la Operación en Tiempo Real con seguridad, continuidad, calidad, economía y transparencia del Sistema Eléctrico Nacional Interconectado (SENI), de acuerdo a lo establecido en la Ley General de Electricidad 125-01, su reglamento de aplicación, el Manual de Operaciones y los procedimientos establecidos, a los fines de satisfacer las necesidades de los clientes y partes interesadas
GERENCIA DE MANTENIMIENTO DE REDES ZONA SUR
Gerente: Máximo Antonio Santana Torres
Mantiene en óptimas condiciones operativas las líneas de transmisión. Planifica y supervisa las actividades de mantenimiento relacionadas con equipos con y sin tensión. Procura la continuidad operativa y la calidad en las operaciones de mantenimiento.
GERENCIA DE SERVICIOS GENERALES
Gerente: Francisco De Jesús Marcelino Salas
Gestiona y coordina las operaciones de mantenimiento preventivo y correctivo de la infraestructura física de la Empresa, en base a los lineamientos en el Plan Anual de la Dirección Administrativa, cumpliendo las políticas y normas establecidas para el área, garantizando que las infraestructuras se mantengan seguras y en óptimas condiciones.
AUDITORÍA INTERNA
Auditor Interno: Raydan de Jesús Diaz de la Rosa
Dirige el cumplimiento efectivo de las normativas, regulaciones y controles internos en todas las operaciones y procesos de la organización, mediante la identificación y evaluación de riesgos, la implementación de controles adecuados y la realización de auditorías, con la finalidad de contribuir al fortalecimiento y salvaguardar el patrimonio de la empresa.
GERENCIA DE MANTENIMIENTO DE REDES
Gerente: William Porfirio Rodríguez
Gerencia, supervisa y coordina las operaciones de mantenimiento de las redes de transmisión eléctrica, garantizando la disponibilidad, confiabilidad y eficiencia de los equipos, contribuyendo a la continuidad y calidad en la prestación de servicios de transmisión de energía eléctrica a nivel nacional, cumpliendo con los estándares de seguridad y las regulaciones vigentes.
DIRECCIÓN ADMINISTRATIVA
Director/a: Fredy Antonio Pérez Santos
Dirige los procesos de servicios administrativos relacionados con la compra y contratación de bienes y servicios, gestión de almacenes, mantenimiento de las instalaciones físicas y flotilla vehicular, así como, los servicios generales de la Empresa, conforme a los lineamientos internos, normas, políticas y regulaciones gubernamentales vigentes, a fin de proporcionar de manera oportuna los recursos necesarios para garantizar las operaciones estratégicas de la Empresa.
GERENCIA DE GESTIÓN DE OPERACIONES
Gerencia:
Gestiona el macro proceso post-operativo de la operación del SENI, para garantizar la evaluación y difusión de las informaciones a los agentes del Mercado Eléctrico Mayorista (MEM) y a otras partes interesadas, conforme a las regulaciones establecidas en el Reglamento para la aplicación de la Ley General de Electricidad 125-01; así como gestionar las aplicaciones del SCADA/EMS/AGC/OTS (Supervisor Control And Data Acquisition / Energy Management System / Automatic Generation Control / Simulador de Entrenamiento de Operadores) y los sistemas utilizados para que la Operación sea realizada con seguridad, continuidad, calidad, economía y transparencia.
GERENCIA DEL NOC
Gerencia: Oscar Eliberto Peña Mejía
Gerencia las operaciones del NOC (Network Operation Center) en conformidad con las mejores prácticas de TI y las normativas internacionales pertinentes, alineado con las directrices de la Dirección de Tecnología y Telecomunicaciones, con la finalidad de asegurar el buen funcionamiento de la infraestructura tecnológica de la empresa en tiempo real, indicando las fallas en la misma para su rápida solución.
SECRETARÍA GENERAL Y GESTIÓN DOCUMENTAL
Secretaria General: Belkis Mercedes Abreu Madera
Salvaguarda la documentación relacionada con las funciones y desempeño de ETED, así como apoyar a la Administración General y al Consejo Directivo, de acuerdo con lo establecido en la Ley General de Archivos, el Reglamento Orgánico y lineamientos internos, con el fin de asegurar la conservación del patrimonio documental de la empresa y el seguimiento al cumplimento de las decisiones y regulaciones dictaminadas por la alta administración.
DIRECCIÓN FINANCIERA
Director/a: Remy Fernando Tejada Bonilla
Asegura una gestión financiera eficiente y responsable, optimizando el uso de los recursos de la ETED, tanto en términos de capital financiero como de activos fijos, para respaldar su operatividad y proyectos de expansión, así como, garantizar el registro y control efectivo de todas las operaciones financieras, incluyendo ingresos, gastos, inversiones y financiamiento, mediante la implementación de sistemas y prácticas contables confiables y transparentes.
GERENCIA DE OPERACIONES TÉCNICAS
Gerencia: Michael Stephen Cabrera Blanco
Garantiza el funcionamiento eficiente y confiable de la infraestructura de telecomunicaciones en fibra ópticas, con el fin de asegurar la prestación de servicios de alta calidad y la conectividad a nivel nacional.
GERENCIA DEL SISTEMA DE GESTIÓN DE CALIDAD
Gerente:
Gestiona los procesos del Sistema de Gestión de Calidad, de acuerdo con la Norma ISO 9001 en su versión vigente y a los procedimientos establecidos proponiendo acciones de mejora continua, a fin de contribuir con el logro de objetivos de aseguramiento y sostenibilidad de la calidad de la Dirección de Operaciones/CCE.
DIRECCIÓN DE GESTIÓN HUMANA
Director/a: Julio César Martínez Mejía
Organiza, supervisa y dirige los diferentes procesos, garantizando la adecuada gestión y desarrollo del capital humano, asegura la disponibilidad de talento calificado y comprometido para satisfacer las necesidades presentes y futuras de la ETED, así como: diseña e implementa políticas, programas y prácticas de gestión de personas que promuevan el desarrollo personal y profesional, la diversidad, equidad, salud y el bienestar laboral, el cumplimiento de las regulaciones éticas y legales creando un capital humano motivado y alineado a los objetivos de la empresa.
DIRECCIÓN DE OPERACIONES
Director/a: Fernelis Ramiréz Lorenzo
Vela por el cumplimiento de las normativas para el manejo del Centro de Control de Energía (CCE), asegurando que el Sistema Eléctrico Nacional Interconectado (SENI) sea operado en tiempo real con seguridad, continuidad, calidad, economía y transparencia, a fin de asegurar que se registre, evalué y se difunda a los agentes del Mercado Eléctrico Mayorista (MEM) y a las partes interesadas, la información de la operación, conforme a las regulaciones establecidas en el Reglamento para la aplicación de la Ley General de Electricidad 125-01.
GERENCIA DE GESTIÓN Y CONTROL DE PROYECTOS
Gerente: Elide Virginia Polanco Herran
Supervisa y controla eficazmente la ejecución de proyectos de la ETED, garantizando su cumplimiento dentro de los plazos, presupuestos y estándares de calidad establecidos, así como, asegura la gestión óptima de los proyectos, desde su concepción hasta su finalización, para contribuir al éxito de la empresa en la expansión y mejora de la infraestructura de transmisión eléctrica.
GERENCIA DE PLANES, PROGRAMAS Y PROYECTOS
Gerente: Freddy Antonio Veras Diaz
Gerencia el desarrollo, planificación y ejecución de la gestión estratégica de la empresa, alineando los objetivos generales de la ETED, a los proyectos, programas, iniciativas y planes de las diferentes áreas que componen la empresa, de acuerdo con lo establecido en las leyes nacionales y reglamentos aplicables.
DIRECCIÓN DE MANTENIMIENTO DE INFRAESTRUCTURA
Director/a: Wascar Antonio Liriano Lorenzo
Planifica, dirige y coordina actividades de mantenimiento preventivo, predictivo y correctivo en los activos e instalaciones eléctricas de la empresa, incluyendo redes de transmisión, subestaciones y sistemas de control, garantizando la operación segura, confiable y eficiente de la infraestructura de transmisión eléctrica a nivel nacional, maximizando la disponibilidad, vida útil de los activos y asegurando la continuidad en la prestación de servicios de transmisión de energía eléctrica.
GERENCIA DE EJECUCIÓN DE PROYECTOS
Gerente: Eddy Manuel Cespedes Herrera
Gerencia y controla la ejecución y supervisión de los proyectos tanto programados como contratados por la empresa, dentro del ámbito de las normas eléctricas de diseño y construcciones nacionales e internaciones, acorde al contrato y planos de diseño, a fin de cumplir con el Programa de Trabajo Anual de la Dirección, el Plan de Expansión de la ETED, los proyectos externos de subestaciones, líneas de trasmisión, su operación y mantenimiento.
GERENCIA COMERCIAL
Gerencia: Blanca Elisa García Vargas
Impulsa y gestiona las estrategias de comercialización y venta de servicios de telecomunicaciones basados en fibra óptica en toda la gama de soluciones que ofrece la Unidad de Negocios, con la finalidad de adquirir nuevos clientes, la retención de clientes existentes y el posicionamiento de la UNTFO como líder en el mercado de telecomunicaciones.
OFICINA DE ACCESO A LA INFORMACIÓN
Responsable: Jenniffer Modesta Herrera Grullón
Realiza y gestiona todas las tareas encomendadas en la Ley 200-04 bajo la dirección de la Máxima Autoridad Ejecutora (MAE) de ETED, de la Dirección General de Ética e Integridad Gubernamental (DIGEIG) y la Ley No. 200-04 de Libre Acceso a la Información Pública, a los fines de dar cumplimiento al principio de transparencia y publicidad que garantiza los derechos ciudadanos del acceso a la información.
GERENCIA DE MANTENIMIENTO DE CONTROL Y PROTECCIÓN
Gerente: Julio Enrique De Los Santos
Gerencia, organiza y supervisa las operaciones de control y protección del Sistema Eléctrico Nacional Interconectado (SENI), con el fin de garantizar la seguridad, confiabilidad y eficiencia en la gestión de la infraestructura eléctrica, contribuyendo a la continuidad y calidad de la prestación de servicios de transmisión de energía eléctrica a nivel nacional, cumpliendo con los estándares de seguridad y las regulaciones vigentes.
GERENCIA DE DISEÑO DE PROYECTOS
Gerente: Hector Ebbly Fernández Paulino
Supervisa el proceso de diseño de proyectos y la elaboración de los Términos De Referencia, para la contratación de la ejecución de dichos proyectos de infraestructura eléctrica, con la finalidad de garantizar la eficiencia, calidad y sostenibilidad de la red de transmisión eléctrica del país, así como, contribuir a la confiabilidad y desarrollo de la red de transmisión eléctrica, asegurando el suministro continuo de energía y el cumplimiento de los estándares de seguridad y medio ambiente.
GERENCIA DE GESTIÓN DE MANTENIMIENTO
Gerente: Carmito Pérez Ruiz
Gerencia, organiza y coordina eficazmente las estrategias, políticas, procesos y Plan Operativo de la gestión de la Dirección de Mantenimiento de Infraestructura de la ETED, con el propósito de garantizar la disponibilidad, confiabilidad y vida útil de los activos, contribuyendo así, a la continuidad y eficiencia en la prestación de servicios de transmisión de energía eléctrica a nivel nacional.
DIRECCIÓN DE GESTIÓN COMERCIAL
Director/a: Franklin Guarionex Minyety Gerónimo
Planifica, dirige y controla los procesos de comercialización de servicios de transmisión de energía, así como, el análisis de informaciones, indicadores y tendencias del Mercado Eléctrico Mayorista del Sistema Eléctrico Nacional Interconectado (SENI), de acuerdo a las normativas y directrices que rigen dicho mercado. Así como, propone modelos de negocios que procuren el fortalecimiento del sistema de comercialización, en base a las directrices contenidas en las Ley de Electricidad, captando, fidelizando y gestionando los clientes, que garanticen la facturación e ingresos requeridos por la Empresa.
GERENCIA DE TECNOLOGÍA DE LA INFORMACIÓN
Gerencia: Jeison Smil Díaz Pérez
Gerencia estratégicamente la planificación, implementación y gestión de soluciones tecnológicas innovadoras, orientadas a optimizar la eficiencia operativa, fortalecer la infraestructura de transmisión de la información y cumplir con los más altos estándares de seguridad y calidad, con la finalidad de contribuir de manera significativa al desarrollo sostenible, garantizando la confiabilidad y la vanguardia en el sector.
GERENCIA DE SEGURIDAD Y SALUD EN EL TRABAJO
Gerente: Jonathan Santiago Morales Miranda
Supervisa, coordina y gerencia las actividades de los procesos relacionados con el Sistema de Gestión de Seguridad y Salud en el trabajo, así como las actividades de inspección en los trabajos que se realizan en las áreas de la ETED, mediante la aplicación de las Leyes relacionadas, normativas y regulaciones nacionales e internacionales sobre los aspectos de Seguridad Industrial y Salud en el Trabajo, con el objetivo de garantizar la integridad física y mental de los empleados y de los activos de la ETED.
GERENCIA DE ADMINISTRACIÓN DEL TALENTO
Gerente: Ana María Marte De Veras
Coordina y facilita las operaciones de las distintas gerencias y departamentos que conforman la dirección, asegura la gestión eficiente de recursos y servicios esenciales, para garantizar un flujo operativo ininterrumpido y una respuesta efectiva a las solicitudes y necesidades administrativas, contribuyendo al funcionamiento eficaz del área.
ADMINISTRACIÓN GENERAL
e) Presentar a la consideración del Consejo Directivo, un informe sobre la situación administrativa de la Empresa, un detalle de las condiciones y estados de las centrales de generación, un informe sobre estudios de nuevas construcciones y de sus programas, así como una memoria anual de sus actividades, un balance general de situación, un estado de ingresos y egresos y un estado de origen y aplicación de fondos. f) Firmar las comunicaciones y las correspondencias remitidas a nombre de la Empresa de Transmisión Eléctrica Dominicana (ETED), y suscribir sus balances y cuentas de ganancias y pérdidas conjuntamente con el Auditor de la misma.
g) Ejercer las funciones propias de su cargo y aquellas que le fueren delegadas por el Consejo Directivo o por disposición expresa del Poder Ejecutivo.
H) Nombrar y poner en posesión de sus cargos a todo el personal administrativo, profesional, técnico u obrero de la Empresa, con excepción de los integrantes del Consejo Directivo quienes serán nombrados y puestos en posesión por el Poder Ejecutivo. Además deberá informar con prontitud al Consejo Directivo, sobre los casos de incapacidad y de inconductas que hubiere observado en algún funcionario o empleado de la Empresa.
i) Cancelar, promover, suspender, sustituir, trasladar, aceptar renuncias, sancionar y separar a todo el personal bajo su dependencia, de acuerdo con las leyes y reglamentaciones que sean de aplicación, según el caso.
j) Abrir y operar todo tipo de cuentas bancarias e indicar la especialización y el manejo de las mismas.
k) Gestionar por ante los poderes públicos nacionales, provinciales y municipales, así como por ante instituciones autónomas y demás autoridades establecidas en el territorio de la República Dominicana y en otros países, la adopción en beneficio de la Empresa, de medidas útiles para la transmisión de energía.
l) Negociar y firmar contratos que representen compromisos financieros hasta la suma de RD$8,000,000.00 (OCHO MILLONES DE PESOS CON 00/100), y por un monto mayor, previa aprobación del Consejo Directivo.
m) Resolver cualquier otro asunto relacionado con sus funciones o con los intereses de la empresa.
Administrador General: Ing. Alfonso Rodríguez Tejada
Normativa: Decreto No. 653-25 Objetivo: ARTICULO 1
El principal funcionario ejecutivo de la Empresa de Transmisión Eléctrica Dominicana (ETED), será su Administrador, quien dedicará todo su tiempo al cumplimiento de sus deberes y obligaciones. El Administrador fungirá como Secretario del Consejo, con voz pero sin derecho a voto. a) Ejercer la representación legal de la Empresa, pudiendo delegarla, salvo en aquellos casos que no le sea permitido y que por su trascendencia requieran de la aprobación por parte del Consejo Directivo. b) Orientar y vigilar permanentemente toda operación de administración de la Empresa, y mantener el cuidado y vigilancia de los bienes y de los negocios de la misma, formulando su organización interna y sus programas de trabajo para presentarlos posteriormente a la consideración del Consejo Directivo.
c) Convocar las Sesiones del Consejo Directivo, por lo menos una vez al mes, y levantar todas las actas contentivas de las mismas, debiendo además certificarlas.
d) Elaborar el presupuesto anual con rigurosa exactitud y de acuerdo con las necesidades de la Empresa, tomando en consideración en la línea de egresos, no sólo los gastos propios de mantenimiento y del personal, sino también, las reservas de conservación, intereses, amortización de capital invertido y demás operaciones que exija la técnica de contabilidad en esta materia, y las sumas destinadas al mejoramiento de las instalaciones, a los servicios y a los proyectos de construcción de nuevas plantas generadoras de energía, de conformidad con los métodos fijados y establecidos por la Empresa, para ser conocido posteriormente por el Consejo Directivo.
DIRECCIÓN DE GESTIÓN ESTRATÉGICA
Director/a: Franklin Benjamin Rosa Vásquez
Dirige la planificación, desarrollo y ejecución de planes estratégicos, programas y proyectos que impulsen la expansión, modernización y optimización del sistema de transmisión eléctrica, alineados, con los objetivos institucionales y las necesidades del país, para garantizar un suministro eléctrico confiable, eficiente y sostenible.
DIRECCION COMUNICACIÓN ESTRATÉGICA
Director/a: Seily Elizabeth Liberato Suárez
Organiza, supervisa y dirige las actividades de relaciones públicas, desarrollo de estrategias de comunicación y acciones de responsabilidad social de la Empresa, con base en los lineamientos internos establecidos, en apego a las políticas de comunicación e información gubernamental garantizando acciones, para que las actividades de comunicación interna y externa permitan la creación y el mantenimiento de una imagen corporativa, acorde a los grupos de interés de la organización.
GERENCIA DE CONTRATOS Y FORMALIZACIONES
Gerente: Martha Emilia Espinal Acosta
Dirige la elaboración y revisión de todo tipo de contratos, acuerdos y sus modificaciones, recibos de descargo, documentos legales en general, así como, el seguimiento al cumplimiento de los contratos, de acuerdo con las leyes, normas aplicables en cada caso y procedimientos internos establecidos, con el objetivo de garantizar la transparencia de los procesos cumpliendo lo establecido en las leyes vigentes.
GERENCIA DE TELECOMUNICACIONES
Gerente: Rafael Francisco Meriño Polanco
Gerencia de manera eficiente y vanguardista las operaciones relacionadas con las infraestructuras de telecomunicaciones, con el fin de asegurar la conectividad, seguridad y confiabilidad de las redes, sistemas y servicios de telecomunicaciones, cumpliendo con la ley general de telecomunicaciones y normas internacionales.
CONTRALORÍA
Contralor: Remi Antonio Payano Quesada
Dirige los procesos de control y fiscalización del uso y gestión de los recursos de la ETED, basado en lineamientos legales y del Consejo Directivo, con la finalidad de garantizar el uso responsable de los recursos para mantener la sostenibilidad y eficacia de la empresa, contribuyendo a su éxito y crecimiento sostenible en el mercado eléctrico.
SUPERVISORÍA GENERAL DE SEGURIDAD MILITAR
Supervisor General: Víctor Alexis Ramos Taveras
Supervisa de manera efectiva y estratégica las operaciones de seguridad militar de la ETED, para garantizar la protección integral de los activos, personal y operaciones críticas, mediante la implementación de políticas, procedimientos y sistemas de seguridad eficientes y conforme a los estándares establecidos.
GERENCIA DE GESTIÓN Y ADMINISTRATIVA
Gerencia: Roselis Alejandra Rivas Batista
Gerencia y supervisa las funciones de gestión y administración de la Dirección de Tecnología y Telecomunicaciones de la ETED, con la finalidad de optimizar los recursos y procesos del área, así como, asegurar la eficiencia y eficacia de las operaciones, permitiendo una contribución sólida a la operación segura y confiable del Sistema Eléctrico Nacional Interconectado (SENI).
GERENCIA DE PROYECTOS – 345KV
Gerente: Alexis Manuel Novas Bello
Gerencia la ejecución integral del proyecto de transmisión eléctrica 345 KV, asegurando su cumplimiento dentro de los plazos y estándares de calidad establecidos, así como, contribuyendo al fortalecimiento de la infraestructura eléctrica del país, con el fin de satisfacer las necesidades energéticas de manera eficiente y segura.
GERENCIA DE MANTENIMIENTO DE REDES ZONA NORDESTE
Gerente: Wilson Alfredo Guillén Canario
Mantiene en óptimas condiciones operativas las líneas de transmisión. Planifica y supervisa las actividades de mantenimiento relacionadas con equipos con y sin tensión. Procura la continuidad operativa y la calidad en las operaciones de mantenimiento.
DIRECCIÓN DE TECNOLOGÍA Y TELECOMUNICACIONES
Director/a: Hafet Guerrero Cueto
Dirige y coordina las operaciones de las áreas de Telecomunicaciones, Supervisión Control And Data Adquisition (SCADA), Tecnología de la información, Network Operación Center (NOC), Ciberseguridad y Videovigilancia de la ETED, de acuerdo a los objetivos y lineamientos establecidos por la Administración General y apegado a las leyes y normas nacionales e internacionales, con la finalidad de mantener a la vanguardia los sistemas y equipos tecnológicos de la empresa y que funcionen de manera continua, confiable y oportuna, garantizando de forma eficiente las operaciones del Sistema Eléctrico Nacional Interconectado (SENI).
GERENCIA DE GESTIÓN AMBIENTAL
Gerente: Moisés Montero García
Gerencia la implementación de políticas, programas y prácticas que aseguren la gestión ambiental responsable de las operaciones de la ETED, así como, promueve la sostenibilidad y cumple con las regulaciones ambientales vigentes (Ley 64-00), normativas nacionales e internacionales, para contribuir a la preservación del entorno natural y a la operación sostenible de la empresa.
Estructura Orgánica ETED Completa
ETED
Created on October 1, 2025
Start designing with a free template
Discover more than 1500 professional designs like these:
View
Project Roadmap Timeline
View
Step-by-Step Timeline: How to Develop an Idea
View
Artificial Intelligence History Timeline
View
Museum Escape Room
View
Momentum: Onboarding Presentation
View
Urban Illustrated Presentation
View
3D Corporate Reporting
Explore all templates
Transcript
ESTRUCTURA ORGANIZACIONAL
Consejo Directivo
Contraloria
Administación General
Supervisoría General de Seguridad Militar
Secretaría General y Gestión Documental
Oficina de Acceso a la Información
Consultoría Jurídica
Auditoría Interna
Gerencia de Aspectos Legales de Licitaciones
Gerencia de Litigios
Gerencia de Contratos y Formalizaciones
Gerencia Inmobilaria
Dirección de Comunicación Estratégica
Dirección Administrativa
Dirección Financiera
Dirección de Gestión Humana
Gerencia de Administración del Talento
Gerencia de Comunicaciones
Gerencia de Contabilidad
Gerencia de Servicios Generales
Gerencia de Desarrollo Organizacional
Gerencia de Tesorería
Gerencia de Transportación
Gerencia de Seguridad y Salud en el Trabajo
Gerencia de Compras y Contrataciones
Unidad de Negocios de Telecomunicaciones por Fibra Óptica (UNTFO)
Dirección de Mantenimiento de Infraestructura
Dirección de Gestión Estratégica
Dirección de Ingeniería y Proyectos
Dirección de Gestión Comercial
Dirección de Tecnología y Telecomunicaciones
Dirección de Operaciones
Gerencia de Mantenimiento de Redes Zona Norte
Gerencia de diseño de Proyectos
Gerencia de Ejecución de Proyectos
Gerencia de Telecomunicaciones
Gerencia de Gestión y Administrativa
Gerencia de Planes, Programas y Proyectos
Gerencia de Gestión de Mantenimiento
Gerencia de Gestión de Operaciones
Gerencia Comercial
Gerencia Comercial
Gerencia de Mantenimiento de Redes Zona Nordeste
Gerencia de Planificación del STN
Gerencia de Gestión Ambiental
Gerencia de Tecnología de la Información
Gerencia de Mantenimiento de Redes
Gerencia del NOC
Gerencia de Operaciones Técnicas
Gerencia de Operaciones
Gerencia de Mantenimiento de Redes Zona Sur
Gerencia de Gestión y Control de Proyectos
Gerencia del Sistema de Gestión de Calidad
Gerencia de Mantenimiento de Subestaciones
Gerencia de Proyectos - 345KV
Gerencia de Mantenimiento de Redes Zona Este
Gerencia de Mantenimiento de Control y Protección
Gerencia de Sistema SCADA
GERENCIA COMERCIAL
Gerente: Luis Benjamin Toral Hilario
Planifica y supervisa las actividades comerciales del Mercado Eléctrico Mayorista y de la gestión de servicios a clientes externos, así como, el análisis del mercado, los indicadores y sus tendencias, dando seguimiento a los aspectos regulatorios del sector eléctrico de acuerdo con las leyes, normativas y procedimientos vigentes, garantizando las metas de ingresos de la ETED y la satisfacción de los clientes.
GERENCIA DE COMUNICACIONES
Gerente: Angela Cristina Gil Belliard
Gerencia las actividades de relaciones públicas e informaciones de la empresa, con base en los lineamientos internos establecidos, en apego a las políticas de comunicación e informaciones gubernamental, con la finalidad de asegurar que las actividades de comunicación interna, externa y de medios digitales permitan la creación y el mantenimiento de la imagen corporativa acorde a los grupos de interés de la organización.
GERENCIA DE SISTEMA SCADA
Gerente: Luis Alberto Vicioso Jiménez
Gerencia y supervisa la adquisición, procesamiento de datos y administración del sistema SCADA/EMS (Supervisor Control And Data Acquisition/Energy Management System), con la finalidad de satisfacer las necesidades de los clientes y el cumplimiento de las normativas establecidas por la Superintendencia de Electricidad (SIE), el Organismo Coordinador (OC), agentes del Mercado Eléctrico Mayorista (MEM) y el Centro de Control de Energía (CCE).
GERENCIA DE LITIGIOS
Gerente: Juan Pablo Mejía Pascual
Gerencia los procesos de litigios de la ETED de acuerdo con las leyes vigentes, con el objetivo de garantizar la defensa de la empresa en los tribunales.
GERENCIA DE MANTENIMIENTO DE SUBESTACIONES
Gerencia: Juan Bautista Mesa
Organiza, coordina y dirige las actividades de mantenimiento en las subestaciones, con el propósito de garantizar la vida útil, disponibilidad, confiabilidad y eficiencia de estos activos críticos, contribuyendo a la continuidad y calidad de la prestación de servicios de transmisión de energía eléctrica a nivel nacional, cumpliendo con los estándares de seguridad y las regulaciones vigentes.
GERENCIA DE CONTABILIDAD
Gerente: Wendy Annetty Puente Jiménez
Vela por el correcto y oportuno registro, control y presentación de la información financiera de la empresa, garantizando la veracidad, integridad, exactitud y confiabilidad de los Estados Financieros, así como, asegura el cumplimiento de las normas, leyes y regulaciones vigentes para el sector público, Normas Internacionales de Información Financiera (NIIF), Normas Internacionales de Contabilidad (NIC), Manual de Políticas y Procedimientos Contables de la ETED, proporcionando a la alta dirección y administración una visión clara y precisa de la situación financiera de la organización para facilitar la toma de decisiones estratégicas.
CONSULTORÍA JURÍDICA
Consultor Jurídico: Orlando Radhames Fernández Hilario
Organiza y dirige los procesos legales y jurídicos referentes a las operaciones de la empresa, de acuerdo con las leyes, reglamentos vigentes y lineamientos internos, con el propósito de proporcionar seguridad jurídica y legal a las operaciones y bienes de ETED.
UNIDAD DE NEGOCIOS TELECOMUNICACIONES POR FIBRA ÓPTICA. (UNTFO)
Director/a: Omar Guarionex Méndez Lluberes
Lidera, planifica y potencia la infraestructura de fibra óptica de la ETED, así como, dirige el proceso de desarrollo de expansión, negociación y comercialización misma, para satisfacer las necesidades de comunicación internas y externas, garantizando la disponibilidad y calidad de los servicios de telecomunicaciones, con la finalidad de buscar e impulsar la eficiencia operativa, la toma de decisiones y la expansión de la capacidad de transmisión de datos.
CONSEJO DIRECTIVO
Presidente del Consejo: Dr. Rafael Bienvenido Santana Guilamo
f) Autorizar toda clase de actos y contratos relativos a la función específica de la Empresa necesarios para la administración, disposición, uso, usufructo o locación de bienes, aceptar legados y donaciones con o sin cargas, pudiendo adquirir, enajenar, arrendar, gravar, ceder, permutar y transferir el dominio de toda clase de bienes muebles o inmuebles, documentos y obligaciones civiles y comerciales, por todos los medios pagos, cesión y transferencia que autoricen el Código Civil y el Código de Comercio, otorgado o exigiendo, en su caso, las garantías reales y personales que correspondan. g) Determinar las sumas que correspondan destinar a previsiones y reservas o fondos especiales; aceptar legados y donaciones con o sin cargas; efectuar contribuciones en carácter de ayuda o estímulo a entidades sociales, culturales y a cualquiera otra asociación de bien público que funcione en zonas donde la Empresa actúe u opere, o en beneficio para su personal activo o jubilado, o para la Empresa misma; y a instituciones y colegios que considere útiles para la formación de personal especializado. h) Administrar los fondos propios y los que le asigne o pueda asignar el Poder Ejecutivo en virtud del Anteproyecto de Presupuesto y Ley de Gastos Públicos o de leyes especiales, para asegurar y garantizar la ejecución de los planes de expansión nacional de transmisión, así como los demás bienes y pertenencias de la Empresa. i) Fijar la remuneración de los funcionarios y empleados de la Empresa, y tramitar por ante la Secretaría de Hacienda, los casos de jubilaciones y pensiones de sus empleados. En caso de muerte o incapacidad, los pagos serán regulados por las disposiciones propias del Sistema Dominicano de Seguridad Social. j) Nombrar apoderados generales o especiales y revocarles los poderes conferidos; promover y contestar toda clase de acciones judiciales o administrativas por ante las jurisdicciones competentes; otorgar fianzas ante los tribunales del país; hacer novaciones y transigir en todo género de asuntos judiciales o extrajudiciales. k) Celebrar convenios con las autoridades provinciales y municipales, y con las demás empresas y entidades gubernamentales del país, en relación con sus actividades. También podrá suscribir contratos con organismos públicos y privados del exterior, para la utilización de técnicos y el intercambio de servicios, o para el financiamiento y la ejecución de proyectos o construcciones de obras que beneficien la electrificación nacional, incluyendo la compra de equipos y de maquinarias, siempre y cuando tales contratos no contradigan las normas internas de la Empresa y las establecidas por el Gobierno Central.
Normativa: Decreto No. 629-07 Objetivo: ARTICULO 8 El Consejo Directivo tendrá las siguientes facultades y atribuciones:
a) Dictar su Reglamento Interno y el de la ETED, consignando en los mismos las normas generales que habrán de regir la operación y administración de ambas instancias. b) Procurar por todos los medios técnicos, legales y financieros a su alcance, la construcción de nuevas líneas de transmisión eléctrica, dentro de los límites de inversiones económicas justificables, y procurar la más pronta y eficaz solución a los problemas relacionados con sus objetivos, impulsando el desarrollo de nuevas instalaciones en todo el país y fortaleciendo las ya existentes. c) Dictar las instrucciones relativas a pagos, adquisiciones, constituciones de garantías, contrataciones y demás inversiones y erogaciones en general, determinando los métodos de contabilidad que serán empleados en la Empresa para sus propios asuntos y para organizarla técnicamente, con base a inventarios y a avalúos exactos y periódicos, acatando en forma rigurosa las normas legales que regulan esa materia, en interés de hacer cumplir las reservas de reparación, conservación y amortización y las demás operaciones que sean indispensables para el mejor desenvolvimiento de sus actividades. d) Conocer las reclamaciones o requerimientos que haga el público o el personal de la Empresa, cuando no esté conforme con la decisión adoptada por el Administrador. e) Aprobar el presupuesto anual de la Empresa, así como la memoria anual de sus actividades, el balance de situación, el estado de ingresos y egresos, el origen y aplicación de fondos e igualmente los planes y programas de trabajos y los proyectos de expansión.
GERENCIA DE TRANSPORTACIÓN
Gerente: Elvyn Juan Guerrero Coste
Gerencia, coordina y diseña los programas de mantenimientos preventivos y correctivos de la flotilla vehicular de la Empresa, mediante el cumpliendo de las Notas de Contraloría, los controles internos y los planes estratégicos establecidos, garantizando, optimizando la disponibilidad y seguridad de los vehículos, satisfaciendo los requerimientos de nuestros clientes internos.
DIRECCIÓN DE INGENIERÍA Y PROYECTOS
Director/a: Franklin Alberto Olivo Rodríguez
Dirige la planificación, diseño, elaboración de los Términos De Referencia (TDR), ejecución y supervisión de proyectos de infraestructura eléctrica de alta calidad y eficiencia, con el fin de contribuir al fortalecimiento y expansión de la red de transmisión eléctrica, para garantizar un suministro confiable y seguro de energía.
GERENCIA DE MANTENIMIENTO DE REDES ZONA NORTE
Gerencia: José Luis Velázquez Burgos
Mantiene en óptimas condiciones operativas las líneas de transmisión. Planifica y supervisa las actividades de mantenimiento relacionadas con equipos con y sin tensión. Procura la continuidad operativa y la calidad en las operaciones de mantenimiento.
GERENCIA INMOBILIARIA
Gerente: Yovanny Alexander Diaz Mendoza
Gerencia los aspectos de carácter legal, en los procesos de adquisición inmobiliaria y expropiación de los bienes inmobiliarios de la ETED; de acuerdo con las leyes aplicables, con el objetivo de garantizar el saneamiento de los bienes inmuebles de la empresa.
GERENCIA DE ASPECTOS LEGALES DE LICITACIONES
Gerente: Valery Massiel Reyes Taveras
Gerencia los aspectos de carácter legal en los procesos de Compras y Contrataciones de la Empresa, de acuerdo con las leyes aplicables, normas vigentes que rigen el Sistema Jurídico Dominicano, el Derecho Común y el Sistema Eléctrico Nacional, con el objetivo de garantizar el cumplimiento de dichos aspectos legales en todo el proceso y prevenir futuras situaciones que pudieran comprometer a la empresa.
GERENCIA DE COMPRAS Y CONTRATACIONES
Gerente: Jerson Yobani Sánchez Santana
Provee a las áreas de la empresa de los bienes y servicios necesarios, para el cumplimiento de sus objetivos estratégicos y planes operativos de acuerdo con las regulaciones nacionales e internacionales que rigen las compras y contrataciones del sector público, garantizando un suministro en tiempo oportuno con los estándares de calidad y eficiencia.
GERENCIA DE TESORERÍA
Gerente: Emely Isaac Contreras
Administra y supervisa el flujo de efectivo, las inversiones y la gestión de los riesgos financieros de la empresa, asegurando la liquidez y solidez financiera, para cumplir con sus obligaciones, maximizando el rendimiento de los recursos disponibles, inversiones, respaldo de las operaciones y proyectos estratégicos, con el fin de cumplir con las normativas internacionales de información financiera, regulaciones vigentes del sector, políticas y procedimientos establecidos por la ETED.
GERENCIA DE MANTENIMIENTO DE REDES ZONA ESTE
Gerente: Carlos Eligio Mendoza Díaz
Mantiene en óptimas condiciones operativas las líneas de transmisión. Planifica y supervisa las actividades de mantenimiento relacionadas con equipos con y sin tensión. Procura la continuidad operativa y la calidad en las operaciones de mantenimiento.
GERENCIA DE DESARROLLO ORGANIZACIONAL
Gerente: Karina Dayanara Rodríguez Soto
Supervisa, coordina y gestiona el crecimiento y la efectividad organizacional mediante la implementación de iniciativas estratégicas de desarrollo del talento humano, la cultura organizacional y los procesos de trabajo, así mismo promueve un ambiente de aprendizaje continuo, desarrollo de carrera, gestión de clima y la mejora continua, alineando las capacidades y competencias del personal con los objetivos estratégicos y las necesidades cambiantes de la ETED.
GERENCIA DE PLANIFICACIÓN DEL STN
Gerente: Pedro Augusto Betancourt Paulino
Supervisa la planificación estratégica de proyectos, con el propósito de desarrollar el plan de expansión de transmisión y mantiene el Sistema Eléctrico Nacional Interconectado (SENI) robusto, confiable y eficientemente dimensionado, así como, asegurar la expansión y operación óptima de la infraestructura eléctrica, cumpliendo con los estándares técnicos nacionales e internacionales y promoviendo mejoras continuas en el SENI.
GERENCIA DE OPERACIONES
Gerente:
Gestiona el macroproceso de la Operación en Tiempo Real con seguridad, continuidad, calidad, economía y transparencia del Sistema Eléctrico Nacional Interconectado (SENI), de acuerdo a lo establecido en la Ley General de Electricidad 125-01, su reglamento de aplicación, el Manual de Operaciones y los procedimientos establecidos, a los fines de satisfacer las necesidades de los clientes y partes interesadas
GERENCIA DE MANTENIMIENTO DE REDES ZONA SUR
Gerente: Máximo Antonio Santana Torres
Mantiene en óptimas condiciones operativas las líneas de transmisión. Planifica y supervisa las actividades de mantenimiento relacionadas con equipos con y sin tensión. Procura la continuidad operativa y la calidad en las operaciones de mantenimiento.
GERENCIA DE SERVICIOS GENERALES
Gerente: Francisco De Jesús Marcelino Salas
Gestiona y coordina las operaciones de mantenimiento preventivo y correctivo de la infraestructura física de la Empresa, en base a los lineamientos en el Plan Anual de la Dirección Administrativa, cumpliendo las políticas y normas establecidas para el área, garantizando que las infraestructuras se mantengan seguras y en óptimas condiciones.
AUDITORÍA INTERNA
Auditor Interno: Raydan de Jesús Diaz de la Rosa
Dirige el cumplimiento efectivo de las normativas, regulaciones y controles internos en todas las operaciones y procesos de la organización, mediante la identificación y evaluación de riesgos, la implementación de controles adecuados y la realización de auditorías, con la finalidad de contribuir al fortalecimiento y salvaguardar el patrimonio de la empresa.
GERENCIA DE MANTENIMIENTO DE REDES
Gerente: William Porfirio Rodríguez
Gerencia, supervisa y coordina las operaciones de mantenimiento de las redes de transmisión eléctrica, garantizando la disponibilidad, confiabilidad y eficiencia de los equipos, contribuyendo a la continuidad y calidad en la prestación de servicios de transmisión de energía eléctrica a nivel nacional, cumpliendo con los estándares de seguridad y las regulaciones vigentes.
DIRECCIÓN ADMINISTRATIVA
Director/a: Fredy Antonio Pérez Santos
Dirige los procesos de servicios administrativos relacionados con la compra y contratación de bienes y servicios, gestión de almacenes, mantenimiento de las instalaciones físicas y flotilla vehicular, así como, los servicios generales de la Empresa, conforme a los lineamientos internos, normas, políticas y regulaciones gubernamentales vigentes, a fin de proporcionar de manera oportuna los recursos necesarios para garantizar las operaciones estratégicas de la Empresa.
GERENCIA DE GESTIÓN DE OPERACIONES
Gerencia:
Gestiona el macro proceso post-operativo de la operación del SENI, para garantizar la evaluación y difusión de las informaciones a los agentes del Mercado Eléctrico Mayorista (MEM) y a otras partes interesadas, conforme a las regulaciones establecidas en el Reglamento para la aplicación de la Ley General de Electricidad 125-01; así como gestionar las aplicaciones del SCADA/EMS/AGC/OTS (Supervisor Control And Data Acquisition / Energy Management System / Automatic Generation Control / Simulador de Entrenamiento de Operadores) y los sistemas utilizados para que la Operación sea realizada con seguridad, continuidad, calidad, economía y transparencia.
GERENCIA DEL NOC
Gerencia: Oscar Eliberto Peña Mejía
Gerencia las operaciones del NOC (Network Operation Center) en conformidad con las mejores prácticas de TI y las normativas internacionales pertinentes, alineado con las directrices de la Dirección de Tecnología y Telecomunicaciones, con la finalidad de asegurar el buen funcionamiento de la infraestructura tecnológica de la empresa en tiempo real, indicando las fallas en la misma para su rápida solución.
SECRETARÍA GENERAL Y GESTIÓN DOCUMENTAL
Secretaria General: Belkis Mercedes Abreu Madera
Salvaguarda la documentación relacionada con las funciones y desempeño de ETED, así como apoyar a la Administración General y al Consejo Directivo, de acuerdo con lo establecido en la Ley General de Archivos, el Reglamento Orgánico y lineamientos internos, con el fin de asegurar la conservación del patrimonio documental de la empresa y el seguimiento al cumplimento de las decisiones y regulaciones dictaminadas por la alta administración.
DIRECCIÓN FINANCIERA
Director/a: Remy Fernando Tejada Bonilla
Asegura una gestión financiera eficiente y responsable, optimizando el uso de los recursos de la ETED, tanto en términos de capital financiero como de activos fijos, para respaldar su operatividad y proyectos de expansión, así como, garantizar el registro y control efectivo de todas las operaciones financieras, incluyendo ingresos, gastos, inversiones y financiamiento, mediante la implementación de sistemas y prácticas contables confiables y transparentes.
GERENCIA DE OPERACIONES TÉCNICAS
Gerencia: Michael Stephen Cabrera Blanco
Garantiza el funcionamiento eficiente y confiable de la infraestructura de telecomunicaciones en fibra ópticas, con el fin de asegurar la prestación de servicios de alta calidad y la conectividad a nivel nacional.
GERENCIA DEL SISTEMA DE GESTIÓN DE CALIDAD
Gerente:
Gestiona los procesos del Sistema de Gestión de Calidad, de acuerdo con la Norma ISO 9001 en su versión vigente y a los procedimientos establecidos proponiendo acciones de mejora continua, a fin de contribuir con el logro de objetivos de aseguramiento y sostenibilidad de la calidad de la Dirección de Operaciones/CCE.
DIRECCIÓN DE GESTIÓN HUMANA
Director/a: Julio César Martínez Mejía
Organiza, supervisa y dirige los diferentes procesos, garantizando la adecuada gestión y desarrollo del capital humano, asegura la disponibilidad de talento calificado y comprometido para satisfacer las necesidades presentes y futuras de la ETED, así como: diseña e implementa políticas, programas y prácticas de gestión de personas que promuevan el desarrollo personal y profesional, la diversidad, equidad, salud y el bienestar laboral, el cumplimiento de las regulaciones éticas y legales creando un capital humano motivado y alineado a los objetivos de la empresa.
DIRECCIÓN DE OPERACIONES
Director/a: Fernelis Ramiréz Lorenzo
Vela por el cumplimiento de las normativas para el manejo del Centro de Control de Energía (CCE), asegurando que el Sistema Eléctrico Nacional Interconectado (SENI) sea operado en tiempo real con seguridad, continuidad, calidad, economía y transparencia, a fin de asegurar que se registre, evalué y se difunda a los agentes del Mercado Eléctrico Mayorista (MEM) y a las partes interesadas, la información de la operación, conforme a las regulaciones establecidas en el Reglamento para la aplicación de la Ley General de Electricidad 125-01.
GERENCIA DE GESTIÓN Y CONTROL DE PROYECTOS
Gerente: Elide Virginia Polanco Herran
Supervisa y controla eficazmente la ejecución de proyectos de la ETED, garantizando su cumplimiento dentro de los plazos, presupuestos y estándares de calidad establecidos, así como, asegura la gestión óptima de los proyectos, desde su concepción hasta su finalización, para contribuir al éxito de la empresa en la expansión y mejora de la infraestructura de transmisión eléctrica.
GERENCIA DE PLANES, PROGRAMAS Y PROYECTOS
Gerente: Freddy Antonio Veras Diaz
Gerencia el desarrollo, planificación y ejecución de la gestión estratégica de la empresa, alineando los objetivos generales de la ETED, a los proyectos, programas, iniciativas y planes de las diferentes áreas que componen la empresa, de acuerdo con lo establecido en las leyes nacionales y reglamentos aplicables.
DIRECCIÓN DE MANTENIMIENTO DE INFRAESTRUCTURA
Director/a: Wascar Antonio Liriano Lorenzo
Planifica, dirige y coordina actividades de mantenimiento preventivo, predictivo y correctivo en los activos e instalaciones eléctricas de la empresa, incluyendo redes de transmisión, subestaciones y sistemas de control, garantizando la operación segura, confiable y eficiente de la infraestructura de transmisión eléctrica a nivel nacional, maximizando la disponibilidad, vida útil de los activos y asegurando la continuidad en la prestación de servicios de transmisión de energía eléctrica.
GERENCIA DE EJECUCIÓN DE PROYECTOS
Gerente: Eddy Manuel Cespedes Herrera
Gerencia y controla la ejecución y supervisión de los proyectos tanto programados como contratados por la empresa, dentro del ámbito de las normas eléctricas de diseño y construcciones nacionales e internaciones, acorde al contrato y planos de diseño, a fin de cumplir con el Programa de Trabajo Anual de la Dirección, el Plan de Expansión de la ETED, los proyectos externos de subestaciones, líneas de trasmisión, su operación y mantenimiento.
GERENCIA COMERCIAL
Gerencia: Blanca Elisa García Vargas
Impulsa y gestiona las estrategias de comercialización y venta de servicios de telecomunicaciones basados en fibra óptica en toda la gama de soluciones que ofrece la Unidad de Negocios, con la finalidad de adquirir nuevos clientes, la retención de clientes existentes y el posicionamiento de la UNTFO como líder en el mercado de telecomunicaciones.
OFICINA DE ACCESO A LA INFORMACIÓN
Responsable: Jenniffer Modesta Herrera Grullón
Realiza y gestiona todas las tareas encomendadas en la Ley 200-04 bajo la dirección de la Máxima Autoridad Ejecutora (MAE) de ETED, de la Dirección General de Ética e Integridad Gubernamental (DIGEIG) y la Ley No. 200-04 de Libre Acceso a la Información Pública, a los fines de dar cumplimiento al principio de transparencia y publicidad que garantiza los derechos ciudadanos del acceso a la información.
GERENCIA DE MANTENIMIENTO DE CONTROL Y PROTECCIÓN
Gerente: Julio Enrique De Los Santos
Gerencia, organiza y supervisa las operaciones de control y protección del Sistema Eléctrico Nacional Interconectado (SENI), con el fin de garantizar la seguridad, confiabilidad y eficiencia en la gestión de la infraestructura eléctrica, contribuyendo a la continuidad y calidad de la prestación de servicios de transmisión de energía eléctrica a nivel nacional, cumpliendo con los estándares de seguridad y las regulaciones vigentes.
GERENCIA DE DISEÑO DE PROYECTOS
Gerente: Hector Ebbly Fernández Paulino
Supervisa el proceso de diseño de proyectos y la elaboración de los Términos De Referencia, para la contratación de la ejecución de dichos proyectos de infraestructura eléctrica, con la finalidad de garantizar la eficiencia, calidad y sostenibilidad de la red de transmisión eléctrica del país, así como, contribuir a la confiabilidad y desarrollo de la red de transmisión eléctrica, asegurando el suministro continuo de energía y el cumplimiento de los estándares de seguridad y medio ambiente.
GERENCIA DE GESTIÓN DE MANTENIMIENTO
Gerente: Carmito Pérez Ruiz
Gerencia, organiza y coordina eficazmente las estrategias, políticas, procesos y Plan Operativo de la gestión de la Dirección de Mantenimiento de Infraestructura de la ETED, con el propósito de garantizar la disponibilidad, confiabilidad y vida útil de los activos, contribuyendo así, a la continuidad y eficiencia en la prestación de servicios de transmisión de energía eléctrica a nivel nacional.
DIRECCIÓN DE GESTIÓN COMERCIAL
Director/a: Franklin Guarionex Minyety Gerónimo
Planifica, dirige y controla los procesos de comercialización de servicios de transmisión de energía, así como, el análisis de informaciones, indicadores y tendencias del Mercado Eléctrico Mayorista del Sistema Eléctrico Nacional Interconectado (SENI), de acuerdo a las normativas y directrices que rigen dicho mercado. Así como, propone modelos de negocios que procuren el fortalecimiento del sistema de comercialización, en base a las directrices contenidas en las Ley de Electricidad, captando, fidelizando y gestionando los clientes, que garanticen la facturación e ingresos requeridos por la Empresa.
GERENCIA DE TECNOLOGÍA DE LA INFORMACIÓN
Gerencia: Jeison Smil Díaz Pérez
Gerencia estratégicamente la planificación, implementación y gestión de soluciones tecnológicas innovadoras, orientadas a optimizar la eficiencia operativa, fortalecer la infraestructura de transmisión de la información y cumplir con los más altos estándares de seguridad y calidad, con la finalidad de contribuir de manera significativa al desarrollo sostenible, garantizando la confiabilidad y la vanguardia en el sector.
GERENCIA DE SEGURIDAD Y SALUD EN EL TRABAJO
Gerente: Jonathan Santiago Morales Miranda
Supervisa, coordina y gerencia las actividades de los procesos relacionados con el Sistema de Gestión de Seguridad y Salud en el trabajo, así como las actividades de inspección en los trabajos que se realizan en las áreas de la ETED, mediante la aplicación de las Leyes relacionadas, normativas y regulaciones nacionales e internacionales sobre los aspectos de Seguridad Industrial y Salud en el Trabajo, con el objetivo de garantizar la integridad física y mental de los empleados y de los activos de la ETED.
GERENCIA DE ADMINISTRACIÓN DEL TALENTO
Gerente: Ana María Marte De Veras
Coordina y facilita las operaciones de las distintas gerencias y departamentos que conforman la dirección, asegura la gestión eficiente de recursos y servicios esenciales, para garantizar un flujo operativo ininterrumpido y una respuesta efectiva a las solicitudes y necesidades administrativas, contribuyendo al funcionamiento eficaz del área.
ADMINISTRACIÓN GENERAL
e) Presentar a la consideración del Consejo Directivo, un informe sobre la situación administrativa de la Empresa, un detalle de las condiciones y estados de las centrales de generación, un informe sobre estudios de nuevas construcciones y de sus programas, así como una memoria anual de sus actividades, un balance general de situación, un estado de ingresos y egresos y un estado de origen y aplicación de fondos. f) Firmar las comunicaciones y las correspondencias remitidas a nombre de la Empresa de Transmisión Eléctrica Dominicana (ETED), y suscribir sus balances y cuentas de ganancias y pérdidas conjuntamente con el Auditor de la misma. g) Ejercer las funciones propias de su cargo y aquellas que le fueren delegadas por el Consejo Directivo o por disposición expresa del Poder Ejecutivo. H) Nombrar y poner en posesión de sus cargos a todo el personal administrativo, profesional, técnico u obrero de la Empresa, con excepción de los integrantes del Consejo Directivo quienes serán nombrados y puestos en posesión por el Poder Ejecutivo. Además deberá informar con prontitud al Consejo Directivo, sobre los casos de incapacidad y de inconductas que hubiere observado en algún funcionario o empleado de la Empresa. i) Cancelar, promover, suspender, sustituir, trasladar, aceptar renuncias, sancionar y separar a todo el personal bajo su dependencia, de acuerdo con las leyes y reglamentaciones que sean de aplicación, según el caso. j) Abrir y operar todo tipo de cuentas bancarias e indicar la especialización y el manejo de las mismas. k) Gestionar por ante los poderes públicos nacionales, provinciales y municipales, así como por ante instituciones autónomas y demás autoridades establecidas en el territorio de la República Dominicana y en otros países, la adopción en beneficio de la Empresa, de medidas útiles para la transmisión de energía. l) Negociar y firmar contratos que representen compromisos financieros hasta la suma de RD$8,000,000.00 (OCHO MILLONES DE PESOS CON 00/100), y por un monto mayor, previa aprobación del Consejo Directivo. m) Resolver cualquier otro asunto relacionado con sus funciones o con los intereses de la empresa.
Administrador General: Ing. Alfonso Rodríguez Tejada
Normativa: Decreto No. 653-25 Objetivo: ARTICULO 1
El principal funcionario ejecutivo de la Empresa de Transmisión Eléctrica Dominicana (ETED), será su Administrador, quien dedicará todo su tiempo al cumplimiento de sus deberes y obligaciones. El Administrador fungirá como Secretario del Consejo, con voz pero sin derecho a voto. a) Ejercer la representación legal de la Empresa, pudiendo delegarla, salvo en aquellos casos que no le sea permitido y que por su trascendencia requieran de la aprobación por parte del Consejo Directivo. b) Orientar y vigilar permanentemente toda operación de administración de la Empresa, y mantener el cuidado y vigilancia de los bienes y de los negocios de la misma, formulando su organización interna y sus programas de trabajo para presentarlos posteriormente a la consideración del Consejo Directivo. c) Convocar las Sesiones del Consejo Directivo, por lo menos una vez al mes, y levantar todas las actas contentivas de las mismas, debiendo además certificarlas. d) Elaborar el presupuesto anual con rigurosa exactitud y de acuerdo con las necesidades de la Empresa, tomando en consideración en la línea de egresos, no sólo los gastos propios de mantenimiento y del personal, sino también, las reservas de conservación, intereses, amortización de capital invertido y demás operaciones que exija la técnica de contabilidad en esta materia, y las sumas destinadas al mejoramiento de las instalaciones, a los servicios y a los proyectos de construcción de nuevas plantas generadoras de energía, de conformidad con los métodos fijados y establecidos por la Empresa, para ser conocido posteriormente por el Consejo Directivo.
DIRECCIÓN DE GESTIÓN ESTRATÉGICA
Director/a: Franklin Benjamin Rosa Vásquez
Dirige la planificación, desarrollo y ejecución de planes estratégicos, programas y proyectos que impulsen la expansión, modernización y optimización del sistema de transmisión eléctrica, alineados, con los objetivos institucionales y las necesidades del país, para garantizar un suministro eléctrico confiable, eficiente y sostenible.
DIRECCION COMUNICACIÓN ESTRATÉGICA
Director/a: Seily Elizabeth Liberato Suárez
Organiza, supervisa y dirige las actividades de relaciones públicas, desarrollo de estrategias de comunicación y acciones de responsabilidad social de la Empresa, con base en los lineamientos internos establecidos, en apego a las políticas de comunicación e información gubernamental garantizando acciones, para que las actividades de comunicación interna y externa permitan la creación y el mantenimiento de una imagen corporativa, acorde a los grupos de interés de la organización.
GERENCIA DE CONTRATOS Y FORMALIZACIONES
Gerente: Martha Emilia Espinal Acosta
Dirige la elaboración y revisión de todo tipo de contratos, acuerdos y sus modificaciones, recibos de descargo, documentos legales en general, así como, el seguimiento al cumplimiento de los contratos, de acuerdo con las leyes, normas aplicables en cada caso y procedimientos internos establecidos, con el objetivo de garantizar la transparencia de los procesos cumpliendo lo establecido en las leyes vigentes.
GERENCIA DE TELECOMUNICACIONES
Gerente: Rafael Francisco Meriño Polanco
Gerencia de manera eficiente y vanguardista las operaciones relacionadas con las infraestructuras de telecomunicaciones, con el fin de asegurar la conectividad, seguridad y confiabilidad de las redes, sistemas y servicios de telecomunicaciones, cumpliendo con la ley general de telecomunicaciones y normas internacionales.
CONTRALORÍA
Contralor: Remi Antonio Payano Quesada
Dirige los procesos de control y fiscalización del uso y gestión de los recursos de la ETED, basado en lineamientos legales y del Consejo Directivo, con la finalidad de garantizar el uso responsable de los recursos para mantener la sostenibilidad y eficacia de la empresa, contribuyendo a su éxito y crecimiento sostenible en el mercado eléctrico.
SUPERVISORÍA GENERAL DE SEGURIDAD MILITAR
Supervisor General: Víctor Alexis Ramos Taveras
Supervisa de manera efectiva y estratégica las operaciones de seguridad militar de la ETED, para garantizar la protección integral de los activos, personal y operaciones críticas, mediante la implementación de políticas, procedimientos y sistemas de seguridad eficientes y conforme a los estándares establecidos.
GERENCIA DE GESTIÓN Y ADMINISTRATIVA
Gerencia: Roselis Alejandra Rivas Batista
Gerencia y supervisa las funciones de gestión y administración de la Dirección de Tecnología y Telecomunicaciones de la ETED, con la finalidad de optimizar los recursos y procesos del área, así como, asegurar la eficiencia y eficacia de las operaciones, permitiendo una contribución sólida a la operación segura y confiable del Sistema Eléctrico Nacional Interconectado (SENI).
GERENCIA DE PROYECTOS – 345KV
Gerente: Alexis Manuel Novas Bello
Gerencia la ejecución integral del proyecto de transmisión eléctrica 345 KV, asegurando su cumplimiento dentro de los plazos y estándares de calidad establecidos, así como, contribuyendo al fortalecimiento de la infraestructura eléctrica del país, con el fin de satisfacer las necesidades energéticas de manera eficiente y segura.
GERENCIA DE MANTENIMIENTO DE REDES ZONA NORDESTE
Gerente: Wilson Alfredo Guillén Canario
Mantiene en óptimas condiciones operativas las líneas de transmisión. Planifica y supervisa las actividades de mantenimiento relacionadas con equipos con y sin tensión. Procura la continuidad operativa y la calidad en las operaciones de mantenimiento.
DIRECCIÓN DE TECNOLOGÍA Y TELECOMUNICACIONES
Director/a: Hafet Guerrero Cueto
Dirige y coordina las operaciones de las áreas de Telecomunicaciones, Supervisión Control And Data Adquisition (SCADA), Tecnología de la información, Network Operación Center (NOC), Ciberseguridad y Videovigilancia de la ETED, de acuerdo a los objetivos y lineamientos establecidos por la Administración General y apegado a las leyes y normas nacionales e internacionales, con la finalidad de mantener a la vanguardia los sistemas y equipos tecnológicos de la empresa y que funcionen de manera continua, confiable y oportuna, garantizando de forma eficiente las operaciones del Sistema Eléctrico Nacional Interconectado (SENI).
GERENCIA DE GESTIÓN AMBIENTAL
Gerente: Moisés Montero García
Gerencia la implementación de políticas, programas y prácticas que aseguren la gestión ambiental responsable de las operaciones de la ETED, así como, promueve la sostenibilidad y cumple con las regulaciones ambientales vigentes (Ley 64-00), normativas nacionales e internacionales, para contribuir a la preservación del entorno natural y a la operación sostenible de la empresa.