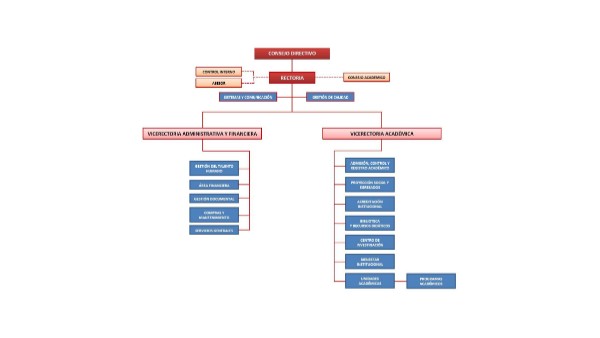
Luis Alfonso Perez Guerra
Rector Correo institucional: lperez@infotep.edu.co
Alberto Alvaro Vega Gonzalez
Líder de proceso de Sistemas y Comunicaciones Correo institucional: sistemas@infotep.edu.co
Orly Katriana Ospino Sarmiento
Lider del Proceso de Calidad Correo institucional: oospino@infotep.edu.co
Ruben Dario Brito
Asesor Planeación Correo institucional: jbrito@infotep.edu.co
Carlos Mario Guerra Camargo
Vicerrector Administrativo y Financiero Correo institucional: vicerectoriaadministrativa@infotep.edu.co
Marta Laura González Ávila
Vicerrectora Académica Correo institucional: mgonzalez@infotep.edu.co
Dalibeth Sayana Cuello Vega
Líder de proceso de Talento Humano Correo institucional: dscuello@infotep.edu.co
Maury Luz Romero Arroyo
Líder de Proceso Financiero Correo institucional: financiera@infotep.edu.co
María Eugenia Contreras
Líder de proceso de Gestión Documental Correo institucional: archivocentral@infotep.edu.co
Katriana Paola Orcasita Amaya
Líder de proceso Compras y Mantenimientos Correo institucional: korcasita@infotep.edu.co
Walter Coronel Blanchar
Líder de proceso Admisión, Registro y Control Académico Correo institucional: wcoronel@infotep.edu.co
María Margarita Daza Maestre
Líder de proceso Proyección Social Correo institucional: proyeccionsocial@infotep.edu.co
Naiyolis Gonzalez Oñate
Líder de proceso Acreditación Correo institucional: ngonzalez@infotep.edu.co
Alonso Mejía Fuentes
Líder de proceso Biblioteca y Recursos Didácticos Correo institucional: amejia@infotep.edu.co
Carlos Mario Rodriguez Carrillo
Lider de proceso Centro de Investigación Correo institucional: crrodriguez@infotep.edu.co
Libia Esther Urbina Armenta
Líder de proceso Bienestar Institucional Correo institucional: lurbina@infotep.edu.co
Responsable Unidad de Ciencias Económicas y Administrativas Correo institucional: pmejia@infotep.edu.co
Pedro Rafel Mejía Mendoza
Responsable Unidad de Ingeniería y Arquitectura Correo institucional: unidadingenieria@infotep.edu.co
Rafael Alfonso Daza Daza
Organigrama INFOTEP San Juan del Cesar
Daniel
Created on September 4, 2025
Start designing with a free template
Discover more than 1500 professional designs like these:
View
Puzzle Diagram
View
Gear Diagram
View
Square Timeline Diagram
View
Timeline Diagram
View
Timeline Diagram 3
View
Timeline Diagram 4
View
Timeline Diagram 2
Explore all templates
Transcript
Luis Alfonso Perez Guerra
Rector Correo institucional: lperez@infotep.edu.co
Alberto Alvaro Vega Gonzalez
Líder de proceso de Sistemas y Comunicaciones Correo institucional: sistemas@infotep.edu.co
Orly Katriana Ospino Sarmiento
Lider del Proceso de Calidad Correo institucional: oospino@infotep.edu.co
Ruben Dario Brito
Asesor Planeación Correo institucional: jbrito@infotep.edu.co
Carlos Mario Guerra Camargo
Vicerrector Administrativo y Financiero Correo institucional: vicerectoriaadministrativa@infotep.edu.co
Marta Laura González Ávila
Vicerrectora Académica Correo institucional: mgonzalez@infotep.edu.co
Dalibeth Sayana Cuello Vega
Líder de proceso de Talento Humano Correo institucional: dscuello@infotep.edu.co
Maury Luz Romero Arroyo
Líder de Proceso Financiero Correo institucional: financiera@infotep.edu.co
María Eugenia Contreras
Líder de proceso de Gestión Documental Correo institucional: archivocentral@infotep.edu.co
Katriana Paola Orcasita Amaya
Líder de proceso Compras y Mantenimientos Correo institucional: korcasita@infotep.edu.co
Walter Coronel Blanchar
Líder de proceso Admisión, Registro y Control Académico Correo institucional: wcoronel@infotep.edu.co
María Margarita Daza Maestre
Líder de proceso Proyección Social Correo institucional: proyeccionsocial@infotep.edu.co
Naiyolis Gonzalez Oñate
Líder de proceso Acreditación Correo institucional: ngonzalez@infotep.edu.co
Alonso Mejía Fuentes
Líder de proceso Biblioteca y Recursos Didácticos Correo institucional: amejia@infotep.edu.co
Carlos Mario Rodriguez Carrillo
Lider de proceso Centro de Investigación Correo institucional: crrodriguez@infotep.edu.co
Libia Esther Urbina Armenta
Líder de proceso Bienestar Institucional Correo institucional: lurbina@infotep.edu.co
Responsable Unidad de Ciencias Económicas y Administrativas Correo institucional: pmejia@infotep.edu.co
Pedro Rafel Mejía Mendoza
Responsable Unidad de Ingeniería y Arquitectura Correo institucional: unidadingenieria@infotep.edu.co
Rafael Alfonso Daza Daza