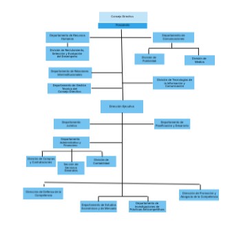
Consejo Directivo
Presidente
Presidencia
Departamento de
Comunicaciones
Departamento de Recursos
Humanos
División de Reclutamiento, Selección y Evaluación
del Desempeño
División de Publicidad
División de Medios
Departamento de Relaciones
Interinstitucionales
División de Tecnologías de
la Información y
Comunicación
Departamento de Gestión
Técnica del
Consejo Directivo
Dirección Ejecutiva
Departamento de
Planificación y Desarrollo
Departamento Jurídico
Departamento
Administrativo y
Financiero
División de Compras
y Contrataciones
División de
Contabilidad
Sección de
Servicios
Generales
Dirección de Defensa de la
Competencia
Dirección de Promoción y
Abogacía de la Competencia
Departamento de
Investigaciones de
Prácticas Anticompetitivas
Departamento de Estudios
Económicos y de Mercado
DEPARTAMENTO DE GESTIÓN TÉCNICA DEL CONSEJO DIRECTIVO
Responsable: Rey Angel Fernández Liranzo
Facultades, funciones y atribuciones
Coordinar la ejecución de las atribuciones sustantivas, administrativas y ejecutivas conferidas al Consejo Directivo por la Ley General de Defensa de la Competencia, núm. 42-08. Gestionar los proyectos de actos, informes y decisiones a ser emitidos por el Consejo Directivo, velando por el cumplimiento de los principios de legalidad y debido proceso.
DIVISIÓN DE COMPRAS Y CONTRATACIONES
Responsable: Majuly Mercedes Candelario
Facultades, funciones y atribuciones
Coordinar y gestionar los procesos de compra de bienes y servicios requeridos por la institución para la ejecución de su plan operativo anual; asegurando el cumplimiento de las disposiciones de la Ley núm. 340-06 sobre Compras y Contrataciones del Estado y las normativas internas para las compras en sus diversas modalidades.
DIRECCIÓN EJECUTIVA
Responsable: Victor Rogelio Benavides Valerio
Facultades, funciones y atribuciones
- Instruir y sustanciar los expedientes; administrar y coordinar las actuaciones operativas y ser fedataria de los actos oficiales de la Comisión Nacional de Defensa de la Competencia.
- Investigar y actuar de oficio en los casos en que existan indicios en el mercado de violación a la Ley núm.42-08;
- Recibir las denuncias de parte interesada; presentar al Consejo Directivo las acusaciones públicas para la imposición de sanciones administrativas sobre prácticas, actuaciones, conductas y demás asuntos que le atribuye la ley.
DEPARTAMENTO JURÍDICO
Responsable: Ramón Lantigua Arias
Facultades, funciones y atribuciones
Dirigir, controlar la elaboración, estudio y presentación de opiniones sobre leyes, anteproyectos y documentos jurídicos relacionados con las actividades y operación de la institución. Así mismo, asesorar a la Dirección Ejecutiva y al Equipo Institucional en las necesidades puntuales relativas al derecho administrativo público a partir de la evaluación de la situación, proponer y gestionar la acción pertinente a los casos presentados.
DEPARTAMENTO DE RELACIONES INTERINSTITUCIONALES
Responsable: Ana Rossina Troncoso Sánchez
Facultades, funciones y atribuciones
Garantizar la concertación de acuerdos nacionales e internacionales que permitan mantener una adecuada relación con agencias homólogas e instituciones generadoras de información para el ejercicio de la Ley núm. 42-08; así como planificar, organizar y efectuar actividades o series de actividades para promoción y capacitación sobre la referida Ley.
DIVISIÓN DE PUBLICIDAD
Responsable: Marisel Polanco
Facultades, funciones y atribuciones
Desarrollar e implementar las campañas publicitarias sobre temas de competencia, dirigidas a los distintos entes económicos, gremios, instituciones del Estado Dominicano, centros de estudio público y privado, la ciudadanía y los servidores de PRO-COMPETENCIA; así como administrar la imagen gráfica institucional y liderar la elaboración de los diseños gráficos y materiales promocionales, con la finalidad de fortalecer la imagen institucional.
DIVISION DE TECNOLOGÍAS DE LA INFORMACIÓN Y COMUNICACIÓN
Responsable: Johandy Jiménez Peguero
Facultades, funciones y atribuciones
Coordinar los procesos de desarrollo, mantenimiento y funcionalidad de las operaciones tecnológicas de la institución que contribuyan a facilitar la implementación del Plan Estratégico Institucional (PEI) y Plan Operativo (POA); además de coordinar todas las actividades relacionadas con las gestiones relativas al desarrollo de los sistemas de información organizacional, administración de los software y equipos tecnológicos de la institución, con la finalidad de asegurar la disponibilidad de información oportuna y confiable.
DIVISIÓN DE CONTABILIDAD
Responsable: Manuel Oleaga
Facultades, funciones y atribuciones
Dirigir, controlar y gestionar las operaciones contables de la institución, y la preparación de los estados financieros, el control presupuestario, conciliaciones bancarias, ejecución de las cuentas por pagar, pagos y nóminas; así como los análisis financieros para la toma de decisiones de la institución, asegurando el cumplimiento de las normas y leyes vigentes y la rendición de cuentas.
DEPARTAMENTO DE RECURSOS HUMANOS
Responsable: Claritza Barreiro
Facultades, funciones y atribuciones
Liderar y administrar el desarrollo e implementación de estrategias de gestión humana que permitan a PRO-COMPETENCIA contar con un personal competente, motivado y que se identifique y cumpla con los objetivos estratégicos, valores, principios y planes institucionales (Plan Estratégico, Plan Operativo Anual, otros); de conformidad con los lineamientos de la Ley núm. 41-08 de Función Pública y sus Reglamentos de aplicación.
DEPARTAMENTO ADMINISTRATIVO FINANCIERO
Responsable: Eduardo Arturo Fernández
Facultades, funciones y atribuciones
Dirigir, coordinar y controlar las operaciones administrativas y financieras de la institución a través de supervisar los procesos financieros y presupuestarios, activos fijos, compras y contrataciones, así como aprovisionamiento de los servicios generales, de mantenimiento de la planta física, mensajería, transporte, almacén de suministro y la protección del medio ambiente, prevención y recuperación; garantizando que se efectúen dentro del marco de la Dirección Ejecutiva
DEPARTAMENTO DE ESTUDIOS ECONÓMICOS Y DE MERCADO
Responsable: Liverca Gómez
Facultades, funciones y atribuciones
Planificar, dirigir y controlar los procesos de investigaciones económicas sobre los mercados, análisis y elaboración de estudios económicos; así como presentar las proyecciones de tendencias o comportamientos de los mercados, con la finalidad de sustentar las decisiones de la Dirección Ejecutiva y/o Consejo Directivo en materia de derecho de la competencia.
SECCION DE SERVICIOS GENERALES
Responsable: Vacante
Facultades, funciones y atribuciones
Implementar y desarrollar los procesos de aprovisionamiento de servicios generales que incluye mantenimiento preventivo y reparaciones de la planta física, servicio de conserjería, transporte, mensajería interna y externa, la administración y almacenamiento de materiales; así como el establecimiento y vigilancia de las normas internas de prevención del medio ambiente, protección y recuperación; para contribuir con el bienestar del personal y facilitar los procesos de trabajo.
DEPARTAMENTO DE PLANIFICACIÓN Y DESARROLLO
Responsable: Visaes Fiordaliza Coronado
Responsable: Visaes Fiordaliza Coronado
Asesorar a la máxima autoridad de PROCOMPETENCIA en materia de políticas, planes, programas y gestión de calidad de la institución, así como elaborar propuestas para la ejecución de proyectos y cambios organizacionales, incluyendo reingeniería de procesos.
DEPARTAMENTO DE INVESTIGACIONES DE PRÁCTICAS ANTICOMPETITIVAS
Responsable: Maria Melenciano Sierra
Facultades, funciones y atribuciones
Coordinar, supervisar y tomar acción en las diligencias probatorias de los planes y procesos operativos de investigación en materia de libre competencia y competencia desleal que sean iniciados de oficio por la Dirección Ejecutiva o por denuncia recibida, por la presunta comisión de prácticas contrarias a la libre competencia y actos de competencia desleal, de conformidad con la Ley General de Defensa de la Competencia, núm. 42-08.
Consejo directivo
Responsables: Miembros del Consejo Directivo, Francisco Pimentel, Gianna Franjul,María Elisa Holguín, Keryma Marra y María Elena Vásquez Taveras
Facultades, funciones y atribuciones
- Órgano supremo de decisión y de gobierno de la Comisión Nacional de Defensa de la Competencia.
- Proponer las políticas de promoción y defensa de la libre y leal competencia, así como analizar los expedientes de los casos investigados e instruidos por la Dirección Ejecutiva y decidir sobre los mismos, garantizando el cumplimiento de lo establecido en la Ley núm. 42-08 de Defensa de la Competencia.
- Dictar resoluciones reglamentarias de carácter general y de carácter especial en las materias de su competencia, así como para el buen funcionamiento administrativo de la Comisión.
- Diseñar las políticas y aprobar los estatutos, reglamentos y manuales organizativos y de funciones de la institución y nombrar y remover funcionarios y técnicos de la Comisión Nacional de Defensa de la Competencia, previa recomendación de la Dirección Ejecutiva
DIRECCIÓN DE DEFENSA DE LA COMPETENCIA
Responsable: Aida Merete
Facultades, funciones y atribuciones
Dirigir, coordinar y controlar las acciones pertinentes para la aplicación de la Ley General de Defensa de la Competencia, núm. 42-08 en materia de libre competencia y competencia desleal, incluyendo la correcta instrucción y sustanciación de los procedimientos de investigación que sean iniciados de oficio por la Dirección Ejecutiva o a petición de parte, por la presunta comisión de prácticas contrarias a la libre competencia y actos de competencia desleal.
PRESIDENTE CONSEJO DIRECTIVO
Responsable : María Elena Vásquez Taveras
Facultades, funciones y atribuciones
- Convocar y presidir las sesiones del Consejo, y determinar los asuntos a ser incorporados en la agenda, a partir de los que le someta el Director Ejecutivo.
- Supervisar la correcta ejecución de las resoluciones adoptadas por el Consejo Directivo.
- Mantener el buen orden y gobierno de la Comisión.
- Ejercer la representación legal de la institución y delegarla total o parcialmente en la persona que autorice.
DIRECCIÓN DE PROMOCIÓN Y ABOGACÍA DE LA COMPETENCIA
Responsable: José Augusto Beltré Cuevas
Facultades, funciones y atribuciones
Dirigir, coordinar y controlar las acciones pertinentes para la evaluación del marco regulatorio vigente, respecto de medidas y disposiciones restrictivas de la competencia, así como presentar propuestas para la adopción de normas, políticas y disposiciones que promuevan la competencia efectiva y su difusión entre los entes económicos nacionales, organismos gubernamentales y la sociedad en general; con la finalidad de contribuir a la implementación y fortalecimiento de la Ley núm. 42-08.
DIVISIÓN DE RECLUTAMIENTO, SELECCIÓN Y EVALUACIÓN DEL DESEMPEÑO
Responsable: Vacante
Facultades, funciones y atribuciones
Planificar, dirigir y controlar los procesos de reclutamiento, evaluación y selección del talento humano que permita asegurar que la institución cuente con el personal calificado en lugar, tiempo y costo pertinente, en coherencia con la Ley núm. 41-08 de Función Pública y el Reglamento de Reclutamiento y Selección núm. 251-15.
DIVISION DE MEDIOS
Responsable: Jorge Luis Espinosa Ysabel
Facultades, funciones y atribuciones
Garantizar la difusión de las informaciones de la gestión institucional en los medios de comunicación interna y externa y su efectividad, así como coordinar la medición y análisis de los resultados del plan de comunicaciones y efectividad de la presencia en medios sociales, con la finalidad de fortalecer la imagen institucional y en apoyo a la promoción, defensa y abogacía de la Competencia.
PRESIDENTE CONSEJO DIRECTIVO
Responsable: María Elena Vásquez Taveras
Facultades, funciones y atribuciones
- Convocar y presidir las sesiones del Consejo, y determinar los asuntos a ser incorporados en la agenda, a partir de los que le someta el Director Ejecutivo.
- Supervisar la correcta ejecución de las resoluciones adoptadas por el Consejo Directivo.
- Mantener el buen orden y gobierno de la Comisión.
- Ejercer la representación legal de la institución y delegarla total o parcialmente en la persona que autorice.
DEPARTAMENTO DE COMUNICACIONES
Responsable: José Miguel García Hernández
Facultades, funciones y atribuciones
Asegurar el desarrollo de las estrategias, normas y políticas de comunicaciones relacionadas con las informaciones de la gestión institucional y su difusión a través de los medios de comunicación interna y externa; así como el diseño de campañas de relaciones públicas y servicio a la ciudadanía; con la finalidad de fortalecer la imagen institucional y en apoyo a la promoción, defensa y abogacía de la Competencia.
organigrama
procompetencia
Created on February 26, 2025
Start designing with a free template
Discover more than 1500 professional designs like these:
View
Microlearning: Graphic Design
View
Microlearning: Enhance Your Wellness and Reduce Stress
View
Microlearning: Teaching Innovation with AI
View
Microlearning: Design Learning Modules
View
Video: Responsible Use of Social Media and Internet
View
Mothers Days Card
View
Momentum: First Operational Steps
Explore all templates
Transcript
Consejo Directivo
Presidente
Presidencia
Departamento de Comunicaciones
Departamento de Recursos Humanos
División de Reclutamiento, Selección y Evaluación del Desempeño
División de Publicidad
División de Medios
Departamento de Relaciones Interinstitucionales
División de Tecnologías de la Información y Comunicación
Departamento de Gestión Técnica del Consejo Directivo
Dirección Ejecutiva
Departamento de Planificación y Desarrollo
Departamento Jurídico
Departamento Administrativo y Financiero
División de Compras y Contrataciones
División de Contabilidad
Sección de Servicios Generales
Dirección de Defensa de la Competencia
Dirección de Promoción y Abogacía de la Competencia
Departamento de Investigaciones de Prácticas Anticompetitivas
Departamento de Estudios Económicos y de Mercado
DEPARTAMENTO DE GESTIÓN TÉCNICA DEL CONSEJO DIRECTIVO
Responsable: Rey Angel Fernández Liranzo
Facultades, funciones y atribuciones
Coordinar la ejecución de las atribuciones sustantivas, administrativas y ejecutivas conferidas al Consejo Directivo por la Ley General de Defensa de la Competencia, núm. 42-08. Gestionar los proyectos de actos, informes y decisiones a ser emitidos por el Consejo Directivo, velando por el cumplimiento de los principios de legalidad y debido proceso.
DIVISIÓN DE COMPRAS Y CONTRATACIONES
Responsable: Majuly Mercedes Candelario
Facultades, funciones y atribuciones
Coordinar y gestionar los procesos de compra de bienes y servicios requeridos por la institución para la ejecución de su plan operativo anual; asegurando el cumplimiento de las disposiciones de la Ley núm. 340-06 sobre Compras y Contrataciones del Estado y las normativas internas para las compras en sus diversas modalidades.
DIRECCIÓN EJECUTIVA
Responsable: Victor Rogelio Benavides Valerio
Facultades, funciones y atribuciones
DEPARTAMENTO JURÍDICO
Responsable: Ramón Lantigua Arias
Facultades, funciones y atribuciones
Dirigir, controlar la elaboración, estudio y presentación de opiniones sobre leyes, anteproyectos y documentos jurídicos relacionados con las actividades y operación de la institución. Así mismo, asesorar a la Dirección Ejecutiva y al Equipo Institucional en las necesidades puntuales relativas al derecho administrativo público a partir de la evaluación de la situación, proponer y gestionar la acción pertinente a los casos presentados.
DEPARTAMENTO DE RELACIONES INTERINSTITUCIONALES
Responsable: Ana Rossina Troncoso Sánchez
Facultades, funciones y atribuciones
Garantizar la concertación de acuerdos nacionales e internacionales que permitan mantener una adecuada relación con agencias homólogas e instituciones generadoras de información para el ejercicio de la Ley núm. 42-08; así como planificar, organizar y efectuar actividades o series de actividades para promoción y capacitación sobre la referida Ley.
DIVISIÓN DE PUBLICIDAD
Responsable: Marisel Polanco
Facultades, funciones y atribuciones
Desarrollar e implementar las campañas publicitarias sobre temas de competencia, dirigidas a los distintos entes económicos, gremios, instituciones del Estado Dominicano, centros de estudio público y privado, la ciudadanía y los servidores de PRO-COMPETENCIA; así como administrar la imagen gráfica institucional y liderar la elaboración de los diseños gráficos y materiales promocionales, con la finalidad de fortalecer la imagen institucional.
DIVISION DE TECNOLOGÍAS DE LA INFORMACIÓN Y COMUNICACIÓN
Responsable: Johandy Jiménez Peguero
Facultades, funciones y atribuciones
Coordinar los procesos de desarrollo, mantenimiento y funcionalidad de las operaciones tecnológicas de la institución que contribuyan a facilitar la implementación del Plan Estratégico Institucional (PEI) y Plan Operativo (POA); además de coordinar todas las actividades relacionadas con las gestiones relativas al desarrollo de los sistemas de información organizacional, administración de los software y equipos tecnológicos de la institución, con la finalidad de asegurar la disponibilidad de información oportuna y confiable.
DIVISIÓN DE CONTABILIDAD
Responsable: Manuel Oleaga
Facultades, funciones y atribuciones
Dirigir, controlar y gestionar las operaciones contables de la institución, y la preparación de los estados financieros, el control presupuestario, conciliaciones bancarias, ejecución de las cuentas por pagar, pagos y nóminas; así como los análisis financieros para la toma de decisiones de la institución, asegurando el cumplimiento de las normas y leyes vigentes y la rendición de cuentas.
DEPARTAMENTO DE RECURSOS HUMANOS
Responsable: Claritza Barreiro
Facultades, funciones y atribuciones
Liderar y administrar el desarrollo e implementación de estrategias de gestión humana que permitan a PRO-COMPETENCIA contar con un personal competente, motivado y que se identifique y cumpla con los objetivos estratégicos, valores, principios y planes institucionales (Plan Estratégico, Plan Operativo Anual, otros); de conformidad con los lineamientos de la Ley núm. 41-08 de Función Pública y sus Reglamentos de aplicación.
DEPARTAMENTO ADMINISTRATIVO FINANCIERO
Responsable: Eduardo Arturo Fernández
Facultades, funciones y atribuciones
Dirigir, coordinar y controlar las operaciones administrativas y financieras de la institución a través de supervisar los procesos financieros y presupuestarios, activos fijos, compras y contrataciones, así como aprovisionamiento de los servicios generales, de mantenimiento de la planta física, mensajería, transporte, almacén de suministro y la protección del medio ambiente, prevención y recuperación; garantizando que se efectúen dentro del marco de la Dirección Ejecutiva
DEPARTAMENTO DE ESTUDIOS ECONÓMICOS Y DE MERCADO
Responsable: Liverca Gómez
Facultades, funciones y atribuciones
Planificar, dirigir y controlar los procesos de investigaciones económicas sobre los mercados, análisis y elaboración de estudios económicos; así como presentar las proyecciones de tendencias o comportamientos de los mercados, con la finalidad de sustentar las decisiones de la Dirección Ejecutiva y/o Consejo Directivo en materia de derecho de la competencia.
SECCION DE SERVICIOS GENERALES
Responsable: Vacante
Facultades, funciones y atribuciones
Implementar y desarrollar los procesos de aprovisionamiento de servicios generales que incluye mantenimiento preventivo y reparaciones de la planta física, servicio de conserjería, transporte, mensajería interna y externa, la administración y almacenamiento de materiales; así como el establecimiento y vigilancia de las normas internas de prevención del medio ambiente, protección y recuperación; para contribuir con el bienestar del personal y facilitar los procesos de trabajo.
DEPARTAMENTO DE PLANIFICACIÓN Y DESARROLLO
Responsable: Visaes Fiordaliza Coronado
Responsable: Visaes Fiordaliza Coronado
Asesorar a la máxima autoridad de PROCOMPETENCIA en materia de políticas, planes, programas y gestión de calidad de la institución, así como elaborar propuestas para la ejecución de proyectos y cambios organizacionales, incluyendo reingeniería de procesos.
DEPARTAMENTO DE INVESTIGACIONES DE PRÁCTICAS ANTICOMPETITIVAS
Responsable: Maria Melenciano Sierra
Facultades, funciones y atribuciones
Coordinar, supervisar y tomar acción en las diligencias probatorias de los planes y procesos operativos de investigación en materia de libre competencia y competencia desleal que sean iniciados de oficio por la Dirección Ejecutiva o por denuncia recibida, por la presunta comisión de prácticas contrarias a la libre competencia y actos de competencia desleal, de conformidad con la Ley General de Defensa de la Competencia, núm. 42-08.
Consejo directivo
Responsables: Miembros del Consejo Directivo, Francisco Pimentel, Gianna Franjul,María Elisa Holguín, Keryma Marra y María Elena Vásquez Taveras
Facultades, funciones y atribuciones
DIRECCIÓN DE DEFENSA DE LA COMPETENCIA
Responsable: Aida Merete
Facultades, funciones y atribuciones
Dirigir, coordinar y controlar las acciones pertinentes para la aplicación de la Ley General de Defensa de la Competencia, núm. 42-08 en materia de libre competencia y competencia desleal, incluyendo la correcta instrucción y sustanciación de los procedimientos de investigación que sean iniciados de oficio por la Dirección Ejecutiva o a petición de parte, por la presunta comisión de prácticas contrarias a la libre competencia y actos de competencia desleal.
PRESIDENTE CONSEJO DIRECTIVO
Responsable : María Elena Vásquez Taveras
Facultades, funciones y atribuciones
DIRECCIÓN DE PROMOCIÓN Y ABOGACÍA DE LA COMPETENCIA
Responsable: José Augusto Beltré Cuevas
Facultades, funciones y atribuciones
Dirigir, coordinar y controlar las acciones pertinentes para la evaluación del marco regulatorio vigente, respecto de medidas y disposiciones restrictivas de la competencia, así como presentar propuestas para la adopción de normas, políticas y disposiciones que promuevan la competencia efectiva y su difusión entre los entes económicos nacionales, organismos gubernamentales y la sociedad en general; con la finalidad de contribuir a la implementación y fortalecimiento de la Ley núm. 42-08.
DIVISIÓN DE RECLUTAMIENTO, SELECCIÓN Y EVALUACIÓN DEL DESEMPEÑO
Responsable: Vacante
Facultades, funciones y atribuciones
Planificar, dirigir y controlar los procesos de reclutamiento, evaluación y selección del talento humano que permita asegurar que la institución cuente con el personal calificado en lugar, tiempo y costo pertinente, en coherencia con la Ley núm. 41-08 de Función Pública y el Reglamento de Reclutamiento y Selección núm. 251-15.
DIVISION DE MEDIOS
Responsable: Jorge Luis Espinosa Ysabel
Facultades, funciones y atribuciones
Garantizar la difusión de las informaciones de la gestión institucional en los medios de comunicación interna y externa y su efectividad, así como coordinar la medición y análisis de los resultados del plan de comunicaciones y efectividad de la presencia en medios sociales, con la finalidad de fortalecer la imagen institucional y en apoyo a la promoción, defensa y abogacía de la Competencia.
PRESIDENTE CONSEJO DIRECTIVO
Responsable: María Elena Vásquez Taveras
Facultades, funciones y atribuciones
DEPARTAMENTO DE COMUNICACIONES
Responsable: José Miguel García Hernández
Facultades, funciones y atribuciones
Asegurar el desarrollo de las estrategias, normas y políticas de comunicaciones relacionadas con las informaciones de la gestión institucional y su difusión a través de los medios de comunicación interna y externa; así como el diseño de campañas de relaciones públicas y servicio a la ciudadanía; con la finalidad de fortalecer la imagen institucional y en apoyo a la promoción, defensa y abogacía de la Competencia.