Tipos de alcance de Investigacion y diseños
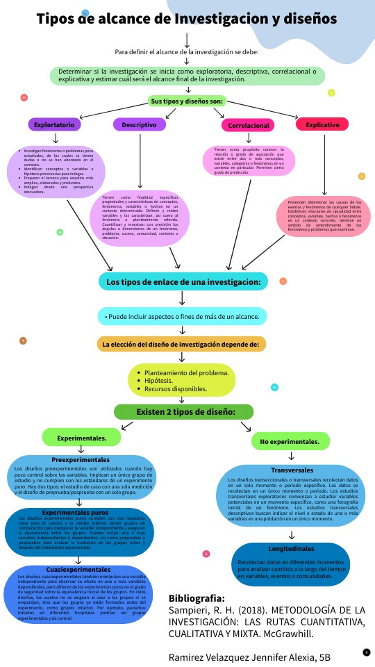
Para definir el alcance de la investigación se debe:
Determinar si la investigación se inicia como exploratoria, descriptiva, correlacional o explicativa y estimar cuál será el alcance final de la investigación.
Sus tipos y diseños son:
Explicativo
Explortatorio
Descriptivo
Correlacional
Tienen como propósito conocer la relación o grado de asociación que existe entre dos o más conceptos, variables, categorías o fenómenos en un contexto en particular.
Permiten cierto grado de predicción.
- Investigan fenómenos o problemas poco estudiados, de los cuales se tienen dudas o no se han abordado en el contexto.
- Identifican conceptos o variables e hipótesis promisorias para indagar.
- Preparan el terreno para estudios más amplios, elaborados y profundos.
- Indagan desde una perspectiva innovadora.
Tienen como finalidad especificar propiedades y características de conceptos, fenómenos, variables o hechos en un contexto determinado.
Definen y miden variables y las caracterizan, así como al fenómeno o planteamiento referido.
Cuantifican y muestran con precisión los ángulos o dimensiones de un fenómeno, problema, suceso, comunidad, contexto o situación.
Pretenden determinar las causas de los eventos y fenómenos de cualquier índole.
Establecen relaciones de causalidad entre conceptos, variables, hechos o fenómenos en un contexto concreto.
Generan un sentido de entendimiento de los fenómenos y problemas que examinan.
Los tipos de enlace de una investigacion:
• Puede incluir aspectos o fines de más de un alcance.
La elección del diseño
de investigación depende de:
- Planteamiento del problema.
- Hipótesis.
- Recursos disponibles.
Existen 2 tipos de diseño:
Experimentales.
No experimentales.
Preexperimentales
Transversales
Los diseños preexperimentales son utilizados cuando hay poco control sobre las variables. Implican un único grupo de estudio y no cumplen con los estándares de un experimento puro. Hay dos tipos: el estudio de caso con una sola medición y el diseño de preprueba/posprueba con un solo grupo.
Los diseños transeccionales o transversales recolectan datos en un solo momento o período específico. Los datos se recolectan en un único momento o período. Los estudios transversales exploratorios comienzan a estudiar variables potenciales en un momento específico, como una fotografía inicial de un fenómeno. Los estudios transversales descriptivos buscan indicar el nivel o estado de una o más variables en una población en un único momento.
Experimentales puros
Los diseños experimentales puros cumplen con dos requisitos clave para el control y la validez interna: tienen grupos de comparación para manipular la variable independiente y aseguran la equivalencia entre los grupos. Pueden incluir una o más variables independientes y dependientes, así como prepruebas y pospruebas para evaluar la evolución de los grupos antes y después del tratamiento experimental.
Longitudinales
Recolectan datos en diferentes momentos para analizar cambios a lo largo del tiempo en variables, eventos o comunidades.
Cuasiexperimentales
Los diseños cuasiexperimentales también manipulan una variable independiente para observar su efecto en una o más variables dependientes, pero difieren de los experimentos puros en el grado de seguridad sobre la equivalencia inicial de los grupos. En estos diseños, los sujetos no se asignan al azar a los grupos ni se emparejan, sino que los grupos ya están formados antes del experimento, como grupos intactos. Por ejemplo, pacientes tratados en diferentes hospitales podrían ser grupos experimentales y de control.
Bibliografia: Sampieri, R. H. (2018). METODOLOGÍA DE LA INVESTIGACIÓN: LAS RUTAS CUANTITATIVA, CUALITATIVA Y MIXTA. McGrawhill. Ramirez Velazquez Jennifer Alexia, 5B
Your content is likable, but it only engages if it's interactive. Capture your audience's attention with an interactive photo or illustration.
Tarea de métodos de investigación
ROSAURA RAMIREZ - VELAZQUEZ
Created on April 20, 2024
Tarea de Jennifer Alexia Ramirez Velazquez.
Start designing with a free template
Discover more than 1500 professional designs like these:
View
Fill in Blanks
View
Countdown
View
Stopwatch
View
Unpixelator
View
Break the Piñata
View
Bingo
View
Create a Secret Code
Explore all templates
Transcript
Tipos de alcance de Investigacion y diseños
Para definir el alcance de la investigación se debe:
Determinar si la investigación se inicia como exploratoria, descriptiva, correlacional o explicativa y estimar cuál será el alcance final de la investigación.
Sus tipos y diseños son:
Explicativo
Explortatorio
Descriptivo
Correlacional
Tienen como propósito conocer la relación o grado de asociación que existe entre dos o más conceptos, variables, categorías o fenómenos en un contexto en particular. Permiten cierto grado de predicción.
Tienen como finalidad especificar propiedades y características de conceptos, fenómenos, variables o hechos en un contexto determinado. Definen y miden variables y las caracterizan, así como al fenómeno o planteamiento referido. Cuantifican y muestran con precisión los ángulos o dimensiones de un fenómeno, problema, suceso, comunidad, contexto o situación.
Pretenden determinar las causas de los eventos y fenómenos de cualquier índole. Establecen relaciones de causalidad entre conceptos, variables, hechos o fenómenos en un contexto concreto. Generan un sentido de entendimiento de los fenómenos y problemas que examinan.
Los tipos de enlace de una investigacion:
• Puede incluir aspectos o fines de más de un alcance.
La elección del diseño de investigación depende de:
Existen 2 tipos de diseño:
Experimentales.
No experimentales.
Preexperimentales
Transversales
Los diseños preexperimentales son utilizados cuando hay poco control sobre las variables. Implican un único grupo de estudio y no cumplen con los estándares de un experimento puro. Hay dos tipos: el estudio de caso con una sola medición y el diseño de preprueba/posprueba con un solo grupo.
Los diseños transeccionales o transversales recolectan datos en un solo momento o período específico. Los datos se recolectan en un único momento o período. Los estudios transversales exploratorios comienzan a estudiar variables potenciales en un momento específico, como una fotografía inicial de un fenómeno. Los estudios transversales descriptivos buscan indicar el nivel o estado de una o más variables en una población en un único momento.
Experimentales puros
Los diseños experimentales puros cumplen con dos requisitos clave para el control y la validez interna: tienen grupos de comparación para manipular la variable independiente y aseguran la equivalencia entre los grupos. Pueden incluir una o más variables independientes y dependientes, así como prepruebas y pospruebas para evaluar la evolución de los grupos antes y después del tratamiento experimental.
Longitudinales
Recolectan datos en diferentes momentos para analizar cambios a lo largo del tiempo en variables, eventos o comunidades.
Cuasiexperimentales
Los diseños cuasiexperimentales también manipulan una variable independiente para observar su efecto en una o más variables dependientes, pero difieren de los experimentos puros en el grado de seguridad sobre la equivalencia inicial de los grupos. En estos diseños, los sujetos no se asignan al azar a los grupos ni se emparejan, sino que los grupos ya están formados antes del experimento, como grupos intactos. Por ejemplo, pacientes tratados en diferentes hospitales podrían ser grupos experimentales y de control.
Bibliografia: Sampieri, R. H. (2018). METODOLOGÍA DE LA INVESTIGACIÓN: LAS RUTAS CUANTITATIVA, CUALITATIVA Y MIXTA. McGrawhill. Ramirez Velazquez Jennifer Alexia, 5B
Your content is likable, but it only engages if it's interactive. Capture your audience's attention with an interactive photo or illustration.