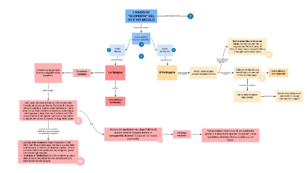
MOTIVI RELIGIOSI
- Visione della conquista di nuove terre come ultimo atto di Reconquista e di proselitismo.
- Attacco finale al Regno di Granada (ultimo baluardo musulmano nella penisola iberica) e la sua caduta nel 1492
- L' espulsione di tutti gli ebrei che rifiutavano di convertirsi al critianesimo avvenuta nel 1492
F2- ECONOMIA E RELIGIONE NELLE ESPLORAZIONI
La fonte analizzata è di secondo grado ed è stata scritta dallo storico inglese John J. Parry sui fattori materiali e religiosi che hanno spinto i portoghesi e gli spagnoli a occupare nuove terre. Egli ritiene che i due principali motivi per cui i popoli della penisola iberica si avventurarono oltremare furono lo stimolo a nuove ricchezze e lo zelo religioso. Difatti lo stesso Vasco da Gama, arrivato a Calicut spiegò iai suoi poco arrendevole ospiti che era venuto in cerca di cristiani e di spezie. Bernal Diaz invece scrisse che gli uomini come lui andavano nelle Indie per "servire Dio e sua maestà".Inoltre, la conquista di nuove terre e il loro sfruttamento era facilitato dal fatto che le popolazioni che le abitavano non erano riottose e quindi facilmente sottomissibili.
MOTIVI ECONOMICI
- Il controllo da parte degli arabi del Mediterraneo e del traffico dell'oro e delle spezie provenienti dall'Asia dopo la caduta dell'impero bizantino
- La crescita economica europea e quindi il ritorno della richiesta di beni di lusso scarseggianti in Europa e abbondanti in altre parti del mondo. ES: spezie e tessuti presenti in Asia, avorio e manodopera servile presenti in Africa
- Il fatto che il portogallo fosse uno stato piccolo e con una scarsa agricoltura
Possono davvero essere definite scoperte?
No.
Utilizzando questo termine si guarda il concetto da un punto di vista etnocentrico: dalla prospettiva degli europei. Queste terre erano abitate da molto tempo da popolazioni autoctone quindi non erano terre totalmente sconosciute, lo erano soltanto per i conquistatori europei. Difatti il termine più adatto a questi fenomeni anziché "scoperte" sarebbe conquiste. Influisce sulla definizione di questi fenomeni anche il rapporto presente tra gli europei e gli abitanti dei territori "scoperti" che viene analizzato nel testo di Tzvetan Todorov: "La conquista dell'America. Il problema dell'altro" in cui egli si concentra in particolare sull'atteggiamento degli europei verso i popoli nativi. Tra i due c'era un rapporto (secondo Todorov) di alterità assoluta: gli europei avevano con queste civiltà comportamenti molto diversi rispetto a quelli che avevano con popolazioni altrettanto lontane come, ad esempio, quella cinese poiché ai loro occhi quelle popolazioni sembravano prive di leggi, di organizzazione e soprattutto di religione per questo instaurarono con loro un rapporto molto asimmetric. Su un rapporto tale si basa a una conquista e quindi non si può utilizzare il termine "scoperta" in quanto sarebbe mistificatorio perché nasconderebbe la violenza esercitata dagli europei sui popoli autoctoni.
Meridiano della bolla Inter Caetera e del trattato di Tordesillas
Planisfero di Cantino (mappa che mostra le conoscenze geografiche dell'Impero portoghese all'inizio del XVI secolo) con il meridiano di Tordesillas
I VIAGGI DI CRISTOFORO COLOMBO
F1: Gli Indios secondo Colombo e Vespucci
Le due fonti analizzate su questo tema sono: una lettera scritta da Colombo nel 1493 a un funzionario spagnolo, che descrive lo sbarco nell'isola di San Salvador e la lettera Mundus Novus inviata da Vespucci nel 1502 a Lorenzo di Pierfrancesco de' Medici. Nella prima Colombo riporta che le popolazioni dell'isola erano prive di vestiti, solo alcune donne si coprivano soltanto una parte del corpo. Inoltre informa del fatto che le popolazioni non usino armi a causa della paura di queste e viene anche detto che, una volta superata la paura, essi si dimostrano gente onesta e generosa con quanto possiedano. Scrive inoltre che non professano alcuna religione e che credevano che Colombo fosse sceso dal cielo. Colombo nella sua lettera, però, non sostiene che queste popolazioni siano ignoranti ma, al contrario, ritiene che abbiano un ingegno acuto e la capacità di navigare per tutti mari e dare informazioni su tutto. Nel secondo testo Vespucci ripete che le popolazioni native americane non utilizzano vestitit e che non abbiano alcuna legge né fede, su ciò inoltre aggiunge che non conoscono il concetto di proprietà privata né dell'immortalità dell'anima. Poi si sofferma sul fatto che tra questi popoli sia praticato il cannibalismo e infine esprime ciò che più lo meraviglia: il fatto che essi non sappiano dare ragione alcuna al perché facciano guerra tra di loro. Difatti essi non avevano beni propri nè regni o confini e non conoscevano il desiderio di possesso e di potere, tutte le ragioni che secondo Vespucci erano causa delle guerre o di ogni atto violento, e quindi egli non sapeva motivare le loro guerre. Vespucci scrive che quando chiedeva loro quale fosse quindi la ragione, essi non sapevano dire altro salvo che dai dei tempi antichi era cominciata fra loro quella maledizione e che volevano vendicare la morte dei loro avi.
PROGRESSI TECNICO-SCIENTIFICI
- L'invenzione della bussola, dell'astrolabio e del quadrante
- Migliore conoscenza dei venti e navi più piccole e progettate per muoversi sfruttando l'energia eolica e non più quella dovuta al remare degli schiavi
- La ripresa della cartografia e dell'idea di terra sferica (mai abbandonata in realtà dagli uomini colti)
- Il ritorno in circolazione di testi quali "Geografia" di Tolomeo
- Lo spirito di curiosità diffuso dalla cultura dell'umanesimo è la visione dell'uomo come artefice della propria vita che può superare i limiti dettati dalla tradizione (homo faber)
LA CONQUISTA DELL'IMPERO AZTECO
Nel 1519 Hernàn Cortès iniziò una lunga marcia all'interno dell'impero azteco entrando nella capitale Tenochititlàn, la conquista di Cortès fu facilitata sia dall'indiscutibile vantaggio militare sia dalle debolezze interne dell'impero. Inoltre l'arrivo di Cortez fu scambiato per il ritorno del grande Dio piumato Quetzacoalt. Gli abitanti della capitale si ribellarono agli spagnoli e li cacciarono dalla capitale tuttavia, dopo un assedio il 13 agosto 1521 Tenochititlàn cadde nelle mani degli spagnoli. A quel punto l'impero si disgregò e in un solo anno gli spagnoli conquistarono tutto il Messico
LA CONQUISTA DELL'IMPERO INCA
Al momento dell'arrivo degli spagnoli governava l'impero Atahualpa, ma contro di lui tramava il fratellastro Huascar, con il quale si alleò Pizzarro. Dopo aver attirato Atahualpa in un imboscata nella città di Cajamarca, lontano dalla capitale, Pizarro il 15 novembre 1532 lo catturò. In pochi mesi gli Incas portarono una grande quantità di oro come riscatto ma l'imperatore venne comunque ucciso proprio mentre il suo stesso esercito uccideva Huascar a Cuzco.per questo i conquistadores entrarono nella capitale quasi senza combattere, la saccheggiarono e costrinsero gli abitanti e con segnare tutto loro che possedevano.
Mappa concettuale
giulia leonardi
Created on April 4, 2024
Start designing with a free template
Discover more than 1500 professional designs like these:
View
Sorting Cards
View
Word Search: Corporate Culture
View
Corporate Escape Room: Operation Christmas
View
Happy Holidays Mobile Card
View
Christmas Magic: Discover Your Character!
View
Christmas Spirit Test
View
Branching Scenario: Save Christmas
Explore all templates
Transcript
MOTIVI RELIGIOSI
F2- ECONOMIA E RELIGIONE NELLE ESPLORAZIONI
La fonte analizzata è di secondo grado ed è stata scritta dallo storico inglese John J. Parry sui fattori materiali e religiosi che hanno spinto i portoghesi e gli spagnoli a occupare nuove terre. Egli ritiene che i due principali motivi per cui i popoli della penisola iberica si avventurarono oltremare furono lo stimolo a nuove ricchezze e lo zelo religioso. Difatti lo stesso Vasco da Gama, arrivato a Calicut spiegò iai suoi poco arrendevole ospiti che era venuto in cerca di cristiani e di spezie. Bernal Diaz invece scrisse che gli uomini come lui andavano nelle Indie per "servire Dio e sua maestà".Inoltre, la conquista di nuove terre e il loro sfruttamento era facilitato dal fatto che le popolazioni che le abitavano non erano riottose e quindi facilmente sottomissibili.
MOTIVI ECONOMICI
Possono davvero essere definite scoperte?
No.
Utilizzando questo termine si guarda il concetto da un punto di vista etnocentrico: dalla prospettiva degli europei. Queste terre erano abitate da molto tempo da popolazioni autoctone quindi non erano terre totalmente sconosciute, lo erano soltanto per i conquistatori europei. Difatti il termine più adatto a questi fenomeni anziché "scoperte" sarebbe conquiste. Influisce sulla definizione di questi fenomeni anche il rapporto presente tra gli europei e gli abitanti dei territori "scoperti" che viene analizzato nel testo di Tzvetan Todorov: "La conquista dell'America. Il problema dell'altro" in cui egli si concentra in particolare sull'atteggiamento degli europei verso i popoli nativi. Tra i due c'era un rapporto (secondo Todorov) di alterità assoluta: gli europei avevano con queste civiltà comportamenti molto diversi rispetto a quelli che avevano con popolazioni altrettanto lontane come, ad esempio, quella cinese poiché ai loro occhi quelle popolazioni sembravano prive di leggi, di organizzazione e soprattutto di religione per questo instaurarono con loro un rapporto molto asimmetric. Su un rapporto tale si basa a una conquista e quindi non si può utilizzare il termine "scoperta" in quanto sarebbe mistificatorio perché nasconderebbe la violenza esercitata dagli europei sui popoli autoctoni.
Meridiano della bolla Inter Caetera e del trattato di Tordesillas
Planisfero di Cantino (mappa che mostra le conoscenze geografiche dell'Impero portoghese all'inizio del XVI secolo) con il meridiano di Tordesillas
I VIAGGI DI CRISTOFORO COLOMBO
F1: Gli Indios secondo Colombo e Vespucci
Le due fonti analizzate su questo tema sono: una lettera scritta da Colombo nel 1493 a un funzionario spagnolo, che descrive lo sbarco nell'isola di San Salvador e la lettera Mundus Novus inviata da Vespucci nel 1502 a Lorenzo di Pierfrancesco de' Medici. Nella prima Colombo riporta che le popolazioni dell'isola erano prive di vestiti, solo alcune donne si coprivano soltanto una parte del corpo. Inoltre informa del fatto che le popolazioni non usino armi a causa della paura di queste e viene anche detto che, una volta superata la paura, essi si dimostrano gente onesta e generosa con quanto possiedano. Scrive inoltre che non professano alcuna religione e che credevano che Colombo fosse sceso dal cielo. Colombo nella sua lettera, però, non sostiene che queste popolazioni siano ignoranti ma, al contrario, ritiene che abbiano un ingegno acuto e la capacità di navigare per tutti mari e dare informazioni su tutto. Nel secondo testo Vespucci ripete che le popolazioni native americane non utilizzano vestitit e che non abbiano alcuna legge né fede, su ciò inoltre aggiunge che non conoscono il concetto di proprietà privata né dell'immortalità dell'anima. Poi si sofferma sul fatto che tra questi popoli sia praticato il cannibalismo e infine esprime ciò che più lo meraviglia: il fatto che essi non sappiano dare ragione alcuna al perché facciano guerra tra di loro. Difatti essi non avevano beni propri nè regni o confini e non conoscevano il desiderio di possesso e di potere, tutte le ragioni che secondo Vespucci erano causa delle guerre o di ogni atto violento, e quindi egli non sapeva motivare le loro guerre. Vespucci scrive che quando chiedeva loro quale fosse quindi la ragione, essi non sapevano dire altro salvo che dai dei tempi antichi era cominciata fra loro quella maledizione e che volevano vendicare la morte dei loro avi.
PROGRESSI TECNICO-SCIENTIFICI
LA CONQUISTA DELL'IMPERO AZTECO
Nel 1519 Hernàn Cortès iniziò una lunga marcia all'interno dell'impero azteco entrando nella capitale Tenochititlàn, la conquista di Cortès fu facilitata sia dall'indiscutibile vantaggio militare sia dalle debolezze interne dell'impero. Inoltre l'arrivo di Cortez fu scambiato per il ritorno del grande Dio piumato Quetzacoalt. Gli abitanti della capitale si ribellarono agli spagnoli e li cacciarono dalla capitale tuttavia, dopo un assedio il 13 agosto 1521 Tenochititlàn cadde nelle mani degli spagnoli. A quel punto l'impero si disgregò e in un solo anno gli spagnoli conquistarono tutto il Messico
LA CONQUISTA DELL'IMPERO INCA
Al momento dell'arrivo degli spagnoli governava l'impero Atahualpa, ma contro di lui tramava il fratellastro Huascar, con il quale si alleò Pizzarro. Dopo aver attirato Atahualpa in un imboscata nella città di Cajamarca, lontano dalla capitale, Pizarro il 15 novembre 1532 lo catturò. In pochi mesi gli Incas portarono una grande quantità di oro come riscatto ma l'imperatore venne comunque ucciso proprio mentre il suo stesso esercito uccideva Huascar a Cuzco.per questo i conquistadores entrarono nella capitale quasi senza combattere, la saccheggiarono e costrinsero gli abitanti e con segnare tutto loro che possedevano.