Want to create interactive content? It’s easy in Genially!

Get started free

Reto 3. Psicopatologías Cognitivas y Sensoperceptivas

ELI JELZABETH WHAIBE MARTíNEZ

Created on February 15, 2024

Start designing with a free template

Discover more than 1500 professional designs like these:

Word Search

Sorting Cards

Word Search: Corporate Culture

Corporate Escape Room: Operation Christmas

Happy Holidays Mobile Card

Christmas Magic: Discover Your Character!

Christmas Spirit Test

Transcript

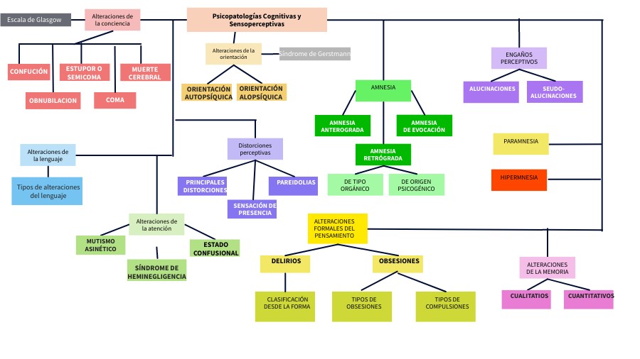
Psicopatologías Cognitivas y Sensoperceptivas

Alteraciones de la conciencia

Escala de Glasgow

Alteraciones de la orientación
ENGAÑOS PERCEPTIVOS

Síndrome de Gerstmann

ESTUPOR O SEMICOMA
MUERTE CEREBRAL
CONFUCIÓN
AMNESIA
SEUDO-ALUCINACIONES
ALUCINACIONES
ORIENTACIÓN ALOPSÍQUICA
ORIENTACIÓN AUTOPSÍQUICA
COMA
OBNUBILACION
AMNESIA DE EVOCACIÓN
AMNESIA ANTEROGRADA
PARAMNESIA
Distorciones perceptivas
AMNESIA RETRÓGRADA
Alteraciones de la lenguaje
HIPERMNESIA
DE TIPO ORGÁNICO
DE ORIGEN PSICOGÉNICO
PAREIDOLIAS
PRINCIPALES DISTORCIONES

Tipos de alteraciones del lenguaje

SENSACIÓN DE PRESENCIA
Alteraciones de la atención
ALTERACIONES FORMALES DEL PENSAMIENTO
MUTISMO ASINÉTICO
ESTADO CONFUSIONAL
OBSESIONES
DELIRIOS
ALTERACIONES DE LA MEMORIA
SÍNDROME DE HEMINEGLIGENCIA
CUALITATIOS
CUANTITATIVOS
CLASIFICACIÓN DESDE LA FORMA
TIPOS DE COMPULSIONES
TIPOS DE OBSESIONES

Alteraciones de la orientación

El lóbulo parietal es el responsable de la orientación especial tanto del propio cuerpo como del reconocimiento del entorno. o Definición: Pérdida de la capacidad para ubicarse en tiempo, espacio o persona.o Factores externos/contextuales: Desorientación ambiental, cambios en rutinas.o Factores internos: Lesiones en regiones cerebrales responsables de la orientación.

Alteraciones del lenguaje

El lenguaje es el sistema de comunicación simbólico que se manifiesta a través de las lenguas que son sistemas estructurados de signos que expresan ideas en los que la palabra es la representación. o Definición: Dificultades en la producción o comprensión del lenguaje.o Factores externos/contextuales: Cambios en el entorno lingüístico, falta de estimulación.o Factores internos: Lesiones en áreas del cerebro relacionadas con el lenguaje.

Alteraciones de la atención

La atención es la encargada de realizar el proceso de selección de la información dentro del sistema nervioso siendo el elemento fundamental que articula todos los procesos cognitivos. Consiste en la focalización selectiva hacia un determinado estímulo filtrando desechando e inhibiendo la información no deseada. o Definición: Dificultad para concentrarse o mantener la atención.o Factores externos/contextuales: Estímulos distractivos, entorno ruidoso.o Factores internos: Trastornos neuropsicológicos, falta de sueño.

Confución

Cuando la afectación es leve el paciente es incapaz de pensar con claridad y rapidez presentando lentificación del pensamiento e incapacidad para mantener una corriente estable de pensamiento

Escala de Glasgow

Para poder determinar la gravedad de una pérdida de conciencia se utiliza la escala de Glasgow para evaluar la gravedad del estado de coma dicha escala valora el estado de conciencia desde 3 a 15 puntos.a) respuesta ocular b) respuesta verbal c) respuesta motora

Estupor o semicoma

Cuando el paciente solo se despierta mediante estímulos muy intensos y repetidos siendo sus respuestas lentas e incoherentes

Orientación autopsíquica

Que nos permite conocer la orientación del cuerpo en el espacio

Estado confusional

Trastorno orgánico cerebral de presentación súbita curso fluctuante y duración generalmente breve se produce como consecuencia de la claudicación mental del enfermo

Coma

Cuando el paciente permanece dormido con estupor profundo e incapacidad para responder a ningún tipo de estímulo siendo incapaz de sentir o despertarse

Alteraciones de la conciencia

El término “alteración de conciencia” es utilizado para explicar la situación de un paciente en relación a su capacidad para interactuar con el entorno y comprender la realidad; su afectación puede provocar la pérdida de funciones motores conscientes e inconscientes o Definición: capacidad que permite tener conocimiento de uno mismo y del ambiente que lo rodea.o Factores externos/contextuales: Traumatismos cerebrales, intoxicación, medicamentos.o Factores internos: Lesiones cerebrales, trastornos metabólicos.

Orientación alopsíquica

La cual facilita el reconocimiento y la orientación espacial del entorno y la lectura de planos y mapas

Síndrome de heminegligencia

Se caracteriza por el fracaso en atender a los estímulos visuales táctiles o auditivos presentando en el lado opuesto de la lesión sin que pueda atribuirse mucho fracaso a daño cerebral en las áreas primarias ni a dificultades de ejecución motora se presenta más frecuentemente y con mayor gravedad tras lesiones del hemisferio derecho

Mutismo asinético

Se presenta como una grave alteración del estado de vigilia que se acompaña de profunda apatía falta de iniciativa psíquica motora o verbal e indiferencia frente a todo tipo de estímulos. Dicha alteración se presenta en diversos grados desde un estado de abulia con inhibición psicomotora apatía pobreza de lenguaje y pérdida de espontaneidad hasta un estado vegetativo crónico en los casos de mayor gravedad.

Obnubiliación

Cuando el sujeto permanece semidormido y no es capaz de mantener el estado de alerta y los movimientos son limitados

Síndrome de Gerstmann

En 1924 el neurólogo Joseph Gerstmann descubrió un trastorno del esquema corporal denominado posteriormente síndrome de Gerstmann causado por lesiones del área 39 o giro angular del hemisferio izquierdo, su sintomatología nuclear incluye agnosia digital (con incapacidad para reconocer o nombrar los dedos de la mano) desorientación derecha-izquierda acalculia y agrafía

Muerte cerebral

Es el último estadio de pérdida de conciencia en el que no existe ningún signo de actividad en la corteza cerebral ni en el tronco cerebral como consecuencia de la interrupción completa del flujo sanguíneo cerebral o infarto global del cerebro

Tipos de alteraciones del lenguaje

Alteración de la voz producida como consecuencia de trastornos orgánicos o funcionales de los órganos fonatorios. Trastorno de la articulación del habla causado por alteraciones neuromusculares estando preservado el lenguaje.Trastorno de lenguaje de tipo comprensivo o expresivo tanto hablado como escrito como consecuencia de una lesión cerebral en el área que regulan el lenguaje.Trastorno de la articulación de fonemas que no está causado por patología del sistema nervioso central ni de los órganos o no fono articulatorios.Trastorno de la elocución que se caracteriza por el bloqueo espasmódico que interrumpe o impide la emisión de la palabra produciendo repetición involuntaria de sílabas o palabras.Trastorno de la pronunciación causado por lesiones o malformaciones estructurales de los órganos del habla de origen no neurológico.

Distorsiones perceptivas

Las distorsiones perceptivas son debido a los órganos de los sentidos es decir se producen cuando un estímulo que existe fuera de nosotros y que además es percibido de un modo distinto al que se espera dadas las características formales del propio estímulo o Definición: Alteraciones en la interpretación sensorial de estímulos.o Factores externos/contextuales: Estímulos ambivalentes, iluminación inadecuada.o Factores internos: Desbalances químicos, trastornos neuropsiquiátricos.

Principales distorciones

  • Hiperestesias vs hipoestesias: anomalías en la percepción de la intensidad.
  • Hiperalgesias vs hipoalgesias: anomalías en la percepción del dolor anestesias analgesias etc.
  • Anomalías en la percepción de la cualidad: están asociadas en muchas ocasiones a las anomalías en la percepción del dolor y hacen referencia sobre todo a las visiones coloreadas.
  • Metamorfopsias: anomalías de la percepción del tamaño y o la forma.
  • Autometamorfias: referidas al propio cuerpo la persona, suele ser consciente de las anomalías que está experimentando y sus reacciones emocionales ante la experiencia varían, pueden ir desde el agrado hasta el terror.
  • Anomalías en la integración perceptiva: aglutinación y sinestesia versus escisión.
  • Ilusiones: también llamadas como anomalías en la estructuración de estímulos ambiguos la ilusión puede conceptualizarse como una distorsión perceptiva en la medida en que se define como una percepción equivocada de un objeto concreto.

Sensación de presencia

La persona tiene la sensación de que no está sola, aunque no haya nadie a su alrededor ni sea capaz de identificar claramente algún estímulo que apoye esa sensación, tal como una voz, una música o cualquier otro signo similar.Puede aparecer asociado a Estados de ansiedad y miedo patológicos, a esquizofrenia, a histeria y a trastornos mentales de origen orgánico.

Pareidolias

Es un tipo especial de ilusión en la que el individuo proporciona una organización y significado a un estímulo ambiguo o poco estructurado. Son en absoluto patológicas y en este sentido conforman un ejemplo de lo que construye una experiencia mental anómala en la que el término anomalía no implica patología, enfermedad o morbidez.

Engaños perceptivos

Aquellas experiencias perceptivas que o bien no se fundamentan en estímulos realmente existentes fuera del individuo, o bien se mantienen y se activan a pesar de que el estímulo no se halle ya físicamente presente. o Definición: Falsas interpretaciones de estímulos sensoriales.o Factores externos/contextuales: Ambigüedad perceptual, sugerencias externas.o Factores internos: Psicosis, trastornos delirantes.

Alucinaciones

La constituyen los trastornos más característicos de las patologías de la percepción y la imaginación y uno de los síntomas de trastorno mental por excelencia. Son imágenes intensas - trastornos de la imaginación - que hace que el sujeto perciba la imagen con mucha intensidad. Fenómeno más sensorial que perceptivo. Las estimulaciones externas pueden ser tan intensas que hacen que el sujeto tenga un recuerdo de dicha estimulación. Se observa que tienen cualidades objetivas, aparecen en el espacio objetivo exterior y no en el espacio subjetivo. Por lo tanto, se puede concebir como percepciones corpóreas vivenciadas en el espacio externo.

Pseudo-Alucinaciones

Alucinaciones funcionales: un estímulo causa y/o desencadena la alucinación, pero este estímulo es percibido al mismo tiempo que la alucinación y en la misma modalidad sensorial.Alucinaciones reflejas: es una variedad mórbida de la sinestesia en la cual una imagen, basada en una modalidad sensorial especifica, se asocia con una imagen alucinatoria basada en otra modalidad sensorial diferente.Alucinaciones extracampinas:se experimentan fuera del campo visual.

Cuantitativos

Hipermnesias que se caracterizan por el aumento de la memoria y pueden ser de origen psíquico (evocación y conservación) y/u orgánico (delirio febril y tóxico; aura epiléptica y crisis parciales complejas). Hipomnesias, las cuales se caracterizan por la disminución de la memoria. Se clasifican en amnesias (anterógrada, retrógrada y de evocación) y amnesias (psicóticas y psicógenas).

Cuantitativos

Las paramnesias que se caracterizan por la modificación de recuerdos evocados (falsificación retrospectiva, pseudología fantástica, confabulaciones, significaciones delirantes del recuerdo, alucinaciones de la memoria)Las pseudoamnesias caracterizadas por los errores del reconocimiento (Deja-vu, Jamais-vu, fenómeno del Verkennung y síndrome de Capgras).

Paramnesias

Se caracteriza por tener una exagerada actividad en la memoria de tipos psíquico y orgánico. Por un problema de tipo cerebral es la facilidad de evocar los recuerdos hasta los más antiguos.

  • De origen psíquico: porque no se ha detectado una alteración del cerebro que lo explique
  • De evocación: facilidad de evocar los recuerdos hasta los más antiguos
  • De conservación: se caracteriza por la capacidad de recordar con gran detalle muchos datos, como si la memoria tuviera un ordenador potente y rápido.
  • De origen orgánico: la capacidad de recordar procede de algunas enfermedades orgánicas que alteran el funcionamiento normal del cerebro.
o Definición: Falsos recuerdos o distorsiones en la memoria.o Factores externos/contextuales: Sugestiones, manipulación de información.o Factores internos: Desregulación neuroquímica, trastornos psiquiátricos.

Amnesia

Es la carencia de la memoria o incapacidad de recordar. Se diferencia a partir del momento en el que no se puede recordar, antes o después de algún acontecimiento que altera la funcionalidad del cerebro. o Definición: Pérdida total o parcial de la memoria.o Factores externos/contextuales: Traumatismos, eventos traumáticos.o Factores internos: Lesiones en áreas de la memoria, enfermedades neurodegenerativas.

Amnesia anterograda

Incapacidad para recordar datos posteriores en el tiempo al suceso que causa la amnesia.

Amnesia retrógrada

Es la pérdida de datos ya adquiridos y almacenados considerando un defecto de la función conservadora de la memoria.

De tipo orgánico

Enfermedades cerebrales de tipo crónico con progresiva muerte de neuronas. trauma craneal grave, consumo prolongado de drogas y alcohol.

De origen psicogénico

Se deben a situaciones emocionales de tipo traumático.

Amnesia de evocación

Incapacidad para evocar el recuerdo para el momento presente con la conciencia clara de su existencia en la memoria.

  • Dismesia: Incapacidad de recordar una palabra o un nombre que sabe que tiene en la memoria.
  • Amnesia lacunar, donde el sujeto es incapaz de evocar los sucesos de un corto periodo de tiempo estando en vigilia, con una conciencia especial llamada crepuscular, donde su apariencia es similar a la de un sonámbulo.

Alteraciones formales del pensamiento

Se describen tres ideas básicas que definen el pensamiento:

  • Cognitivo: Se infiere de la conducta, es interno del sistema cognitivo.
  • Proceso: Implica alguna manipulación de un conjunto de operaciones sobre el sistema cognitivo.
  • Dirigido: tiene como resultado la resolución del problema o se dirige hacia una solución.

Delirios

Significado: Desvariar, tener perturbada la razón. Delirar prácticamente es sinónimo de locura. sin razón, desvarío.Los delirios son juicios falsos caracterizados porque el individuo los mantiene con gran convicción. No son influenciables ni por la experiencia ni por conclusiones irrefutables y que además su contenido es imposible.o Definición: Creencias falsas e inamovibles.o Factores externos/contextuales: Aislamiento social, estrés extremo.o Factores internos: Trastornos psicóticos, desequilibrios neuroquímicos.

Clasificación desde la forma

  • La intuición delirante: Cualquier idea que nos venga a la mente suele ser de Gran importancia para el paciente.
  • La percepción delirante: consiste en la interpretación delirante o una percepción normal
  • La atmósfera delirante: es la experiencia subjetiva del cambio del mundo, pero siniestro, inquietante y difícil de definir.
  • Los recuerdos delirantes: se caracterizan por la reconstrucción de un recuerdo real.

Obsesiones

Significado: Percepción que influye moralmente en una persona cortando su libertad. El paciente que la padece se siente asediado por ideas que le producen una intensa angustia.o Definición: Pensamientos recurrentes e intrusivos.o Factores externos/contextuales: Experiencias traumáticas, situaciones de estrés.o Factores internos: Disfunciones en circuitos cerebrales, trastornos obsesivos-compulsivos.

Tipos de obseciones

  • Suciedad, enfermedad y contaminación: En este tipo de obsesión podemos pensar o imaginar que nosotros mismos, nuestros seres queridos u otras personas, pueden ensuciarse, contagiarse o contaminarse, provocando enfermedades o incluso la muerte.
  • Agresión: En esta clase de obsesión se teme poder agredir física o verbalmente a otras personas.
  • Estar en peligro: Se piensa o se imagina que uno mismo u otra persona puede estar en peligro.
  • Sexualidad: Obsesiones de un sujeto claro ejemplo, vivir angustiado ante sus dudas de orientación social y sus impulsos incestuosos.
  • Asunto abstracto: Este tipo de obsesiones pueden ser sobre filosofía o religión
  • (sentido de la vida o qué pasa después de la muerte) y sobre la forma de ser o de comportarse (cómo ser mejor persona, profesional, madre, etc.).

Tipos de compulsiones

  • Lavado, limpieza y desinfección.
  • Comprobación.
  • Orden y simetría.
  • Repetición o contar.
  • Acumulación.

Alteraciones de la memoria

o Definición: Disfunciones en la retención y recuperación de información.o Factores externos/contextuales: Estrés, traumatismos cerebrales.o Factores internos: Degeneración neuronal, trastornos neurodegenerativos.

Hipermnesia

Se ha detectado que en estas personas las partes frontales y temporales del encéfalo presentan una conexión más fuerte, con una densidad más elevada de sustancia blanca, que en la mayoría de la población. o Definición: Aumento anormal de la capacidad de recordar.o Factores externos/contextuales: Estímulos emocionales intensos.o Factores internos: Hiperactividad cerebral, trastornos mnésicos.