Want to create interactive content? It’s easy in Genially!
danaalexamm060103
Created on August 31, 2023
Discover more than 1500 professional designs like these:
Explore all templates
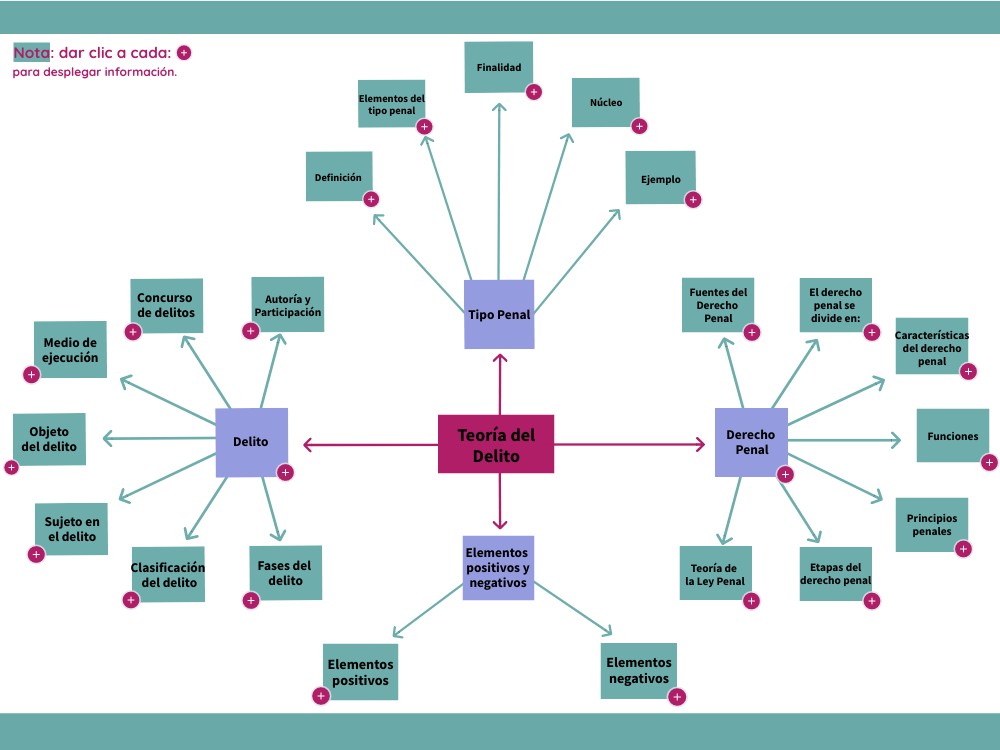
Nota: dar clic a cada:
para desplegar información.
Actividad 3: Teoría del delito
danaalexamm060103
Created on August 31, 2023
Start designing with a free template
Discover more than 1500 professional designs like these:
View
Fill in Blanks
View
Countdown
View
Stopwatch
View
Unpixelator
View
Break the Piñata
View
Bingo
View
Create a Secret Code
Explore all templates
Transcript
Nota: dar clic a cada:
Finalidad
para desplegar información.
Elementos del tipo penal
Núcleo
Definición
Ejemplo
Fuentes del Derecho Penal
El derecho penal se divide en:
Concurso de delitos
Autoría y Participación
Tipo Penal
Características del derecho penal
Medio de ejecución
Objeto del delito
Teoría del Delito
Derecho Penal
Funciones
Delito
Principios penales
Sujeto en el delito
Elementos positivos y negativos
Fases del delito
Clasificación del delito
Etapas del derecho penal
Teoría de la Ley Penal
Elementos negativos
Elementos positivos