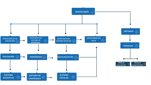
Sociología
Los 4 pilares de la educación
caracterisALV
métodos
Sociología del sistema de enseñanza
Sociología del aula
Sociología de la educación
Sociología del sistema escolar
Técnicas
Educación
enseñanza
escolarización
Técnica cualitativa
técnica cuantitativa
LOREM IPSUM
sistema educativo
sistema escolar
sistema de enseñanza
mapa conceptual sociología
Yisset Escobar
Created on March 26, 2023
prueba
Start designing with a free template
Discover more than 1500 professional designs like these:
View
Body Parts
View
Choice Board Flipcards
View
January School Calendar
View
Genial Calendar 2026
View
School Calendar 2026
View
January Higher Education Academic Calendar
View
School Year Calendar January
Explore all templates
Transcript
Sociología
Los 4 pilares de la educación
caracterisALV
métodos
Sociología del sistema de enseñanza
Sociología del aula
Sociología de la educación
Sociología del sistema escolar
Técnicas
Educación
enseñanza
escolarización
Técnica cualitativa
técnica cuantitativa
LOREM IPSUM
sistema educativo
sistema escolar
sistema de enseñanza