La valorización turística de la minería ancestral en la vereda Miraflores Quinchía Risaralda
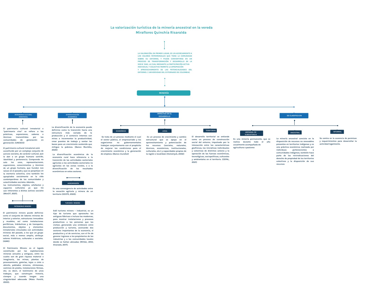
La valoración, en primer lugar, es un acercamiento a los valores patrimoniales que tiene la comunidad sobre su entorno, y puede convertirse en un proceso de transformación y desarrollo de la sociedad, la cual mediante la participación activaindividual y colectiva permite la apropiación
y aprovechamiento de las potencialidades del entorno. ( Universidad del externado de colombia)
Minería
IMPACTOS en el Desarrollo
Minería
Diversificación económica
Patrimonio cultural inmaterial
SE CLASIFICA EN
La diversificación de la economía puede definirse como la transición hacia una estructura más variada de la producción y el comercio internos con miras a incrementar la productividad, crear puestos de trabajo y sentar las bases para un crecimiento sostenido que mitigue la pobreza. (Banco Mun1dia, 2020)
El patrimonio cultural inmaterial o “patrimonio vivo” se refiere a las prácticas, expresiones, saberes o técnicas transmitidos por las comunidades de generación en generación. (UNESCO)
territorial
econÓmico
local
INFORMAL
ARESANAL DESUBSISTENCIA
ANCESTRAL
El desarrollo territorial se entiende como un proceso de construcción social del entorno, impulsado por la interacción entre las características geofísicas, las iniciativas individuales y colectivas de distintos actores y la operación de las fuerzas económicas, tecnológicas, sociopolíticas, culturales y ambientales en el territorio. (CEPAL, 2021)
Es un proceso de crecimiento y cambio estructural que se apoya en el aprovechamiento y potenciación de los recursos (sociales, naturales, técnicos, económicos, institucionales, culturales, etc.) y capacidades propias de la región o localidad. (Hemelryck, 2002)
Se trata de un proceso mediante el cual el sector público, el empresariado y los organismos no gubernamentales trabajan conjuntamente con el propósito de mejorar las condiciones para el crecimiento económico y la generación de empleos. (Banco mundial)
Se centra en la ausencia de permisos y requerimientos para desarrollar la actividad legalmente.
La minería ancestral consiste en la disposición de recursos no renovables presentes en territorios indígenas y es una práctica económica realizada por individuos pertenecientes a comunidades indígenas, también hace parte de las reivindicaciones del derecho de propiedad de los territorios colectivos y la disposición de sus recursos
Es una minería permanente, que se realiza durante todo el año usualmente acompañada de
agricultura o pastoreo
El patrimonio cultural inmaterial está
constituido por un complejo conjunto de activos sociales, de carácter cultural, que le dan a un grupo humano sentido, identidad y pertenencia. Comprende no solo los usos, representaciones, expresiones, conocimientos y técnicas de un grupo humano, que hunden sus raíces en el pasado y que se perpetúan en la memoria colectiva, sino también los apropiados socialmente en la vida contemporánea de las comunidades y colectividades sociales. Además, los instrumentos, objetos, artefactos y espacios culturales ya que les son inherentes a dichos activos sociales (MInCIT, 2021).
La diversificación económica de la economía rural hace referencia a la transición de las actividades sectoriales agrícolas a las actividades sectoriales no agrícolas en las zonas rurales, o a la diversificación de los resultados económicos en estos sectores.
agrominería
Es una convergencia de actvidades entre la vocación agrícola y minera de un territorio (OCOTE, 2022).
TURISMO MINERO
PatrimoNIO MINERO
EsEl turismo minero – industrial, es un tipo de turismo que aprovecha las antiguas fábricas e incluso las modernas, para mostrar instalaciones y procesos productivos a las personas que las visitan, generando una simbiosis entre producción y turismo, acercando dos sectores importantes de la economía, el productivo y el de servicios, con el fin de generar ingresos a los propietarios de las industrias y a las comunidades locales donde se hallan ubicadas (Millán, 2012; Alvarado, 2017).
El patrimonio minero puede definirse como el conjunto de labores mineras de interior y exterior, estructuras inmuebles y muebles, así como instalaciones periféricas, hidráulicas y de transporte, documentos, objetos y elementos inmateriales vinculados con actividades mineras del pasado, a los que un grupo social, más o menos amplio, atribuye valores históricos, culturales o sociales. (IGME)
El Patrimonio Minero: es el legado constituido por las explotaciones mineras actuales y antiguas, entre las cuales son de gran riqueza material e imaginaria, las minas, plantas de procesamiento, galerías, tajos a cielo a abierto, poblados mineros, chimeneas, caminos de piedra, instalaciones férreas, etc; es decir, el testimonio de unos trabajos, que construyen historia, siempre y cuando tengan una singularidad adecuada (Mata Perelló, 2003).
MAPA CONCEPTUAL MINERÍA
mezadaniela923
Created on October 20, 2022
Start designing with a free template
Discover more than 1500 professional designs like these:
Explore all templates
Transcript
La valorización turística de la minería ancestral en la vereda Miraflores Quinchía Risaralda
La valoración, en primer lugar, es un acercamiento a los valores patrimoniales que tiene la comunidad sobre su entorno, y puede convertirse en un proceso de transformación y desarrollo de la sociedad, la cual mediante la participación activaindividual y colectiva permite la apropiación y aprovechamiento de las potencialidades del entorno. ( Universidad del externado de colombia)
Minería
IMPACTOS en el Desarrollo
Minería
Diversificación económica
Patrimonio cultural inmaterial
SE CLASIFICA EN
La diversificación de la economía puede definirse como la transición hacia una estructura más variada de la producción y el comercio internos con miras a incrementar la productividad, crear puestos de trabajo y sentar las bases para un crecimiento sostenido que mitigue la pobreza. (Banco Mun1dia, 2020)
El patrimonio cultural inmaterial o “patrimonio vivo” se refiere a las prácticas, expresiones, saberes o técnicas transmitidos por las comunidades de generación en generación. (UNESCO)
territorial
econÓmico
local
INFORMAL
ARESANAL DESUBSISTENCIA
ANCESTRAL
El desarrollo territorial se entiende como un proceso de construcción social del entorno, impulsado por la interacción entre las características geofísicas, las iniciativas individuales y colectivas de distintos actores y la operación de las fuerzas económicas, tecnológicas, sociopolíticas, culturales y ambientales en el territorio. (CEPAL, 2021)
Es un proceso de crecimiento y cambio estructural que se apoya en el aprovechamiento y potenciación de los recursos (sociales, naturales, técnicos, económicos, institucionales, culturales, etc.) y capacidades propias de la región o localidad. (Hemelryck, 2002)
Se trata de un proceso mediante el cual el sector público, el empresariado y los organismos no gubernamentales trabajan conjuntamente con el propósito de mejorar las condiciones para el crecimiento económico y la generación de empleos. (Banco mundial)
Se centra en la ausencia de permisos y requerimientos para desarrollar la actividad legalmente.
La minería ancestral consiste en la disposición de recursos no renovables presentes en territorios indígenas y es una práctica económica realizada por individuos pertenecientes a comunidades indígenas, también hace parte de las reivindicaciones del derecho de propiedad de los territorios colectivos y la disposición de sus recursos
Es una minería permanente, que se realiza durante todo el año usualmente acompañada de agricultura o pastoreo
El patrimonio cultural inmaterial está constituido por un complejo conjunto de activos sociales, de carácter cultural, que le dan a un grupo humano sentido, identidad y pertenencia. Comprende no solo los usos, representaciones, expresiones, conocimientos y técnicas de un grupo humano, que hunden sus raíces en el pasado y que se perpetúan en la memoria colectiva, sino también los apropiados socialmente en la vida contemporánea de las comunidades y colectividades sociales. Además, los instrumentos, objetos, artefactos y espacios culturales ya que les son inherentes a dichos activos sociales (MInCIT, 2021).
La diversificación económica de la economía rural hace referencia a la transición de las actividades sectoriales agrícolas a las actividades sectoriales no agrícolas en las zonas rurales, o a la diversificación de los resultados económicos en estos sectores.
agrominería
Es una convergencia de actvidades entre la vocación agrícola y minera de un territorio (OCOTE, 2022).
TURISMO MINERO
PatrimoNIO MINERO
EsEl turismo minero – industrial, es un tipo de turismo que aprovecha las antiguas fábricas e incluso las modernas, para mostrar instalaciones y procesos productivos a las personas que las visitan, generando una simbiosis entre producción y turismo, acercando dos sectores importantes de la economía, el productivo y el de servicios, con el fin de generar ingresos a los propietarios de las industrias y a las comunidades locales donde se hallan ubicadas (Millán, 2012; Alvarado, 2017).
El patrimonio minero puede definirse como el conjunto de labores mineras de interior y exterior, estructuras inmuebles y muebles, así como instalaciones periféricas, hidráulicas y de transporte, documentos, objetos y elementos inmateriales vinculados con actividades mineras del pasado, a los que un grupo social, más o menos amplio, atribuye valores históricos, culturales o sociales. (IGME)
El Patrimonio Minero: es el legado constituido por las explotaciones mineras actuales y antiguas, entre las cuales son de gran riqueza material e imaginaria, las minas, plantas de procesamiento, galerías, tajos a cielo a abierto, poblados mineros, chimeneas, caminos de piedra, instalaciones férreas, etc; es decir, el testimonio de unos trabajos, que construyen historia, siempre y cuando tengan una singularidad adecuada (Mata Perelló, 2003).