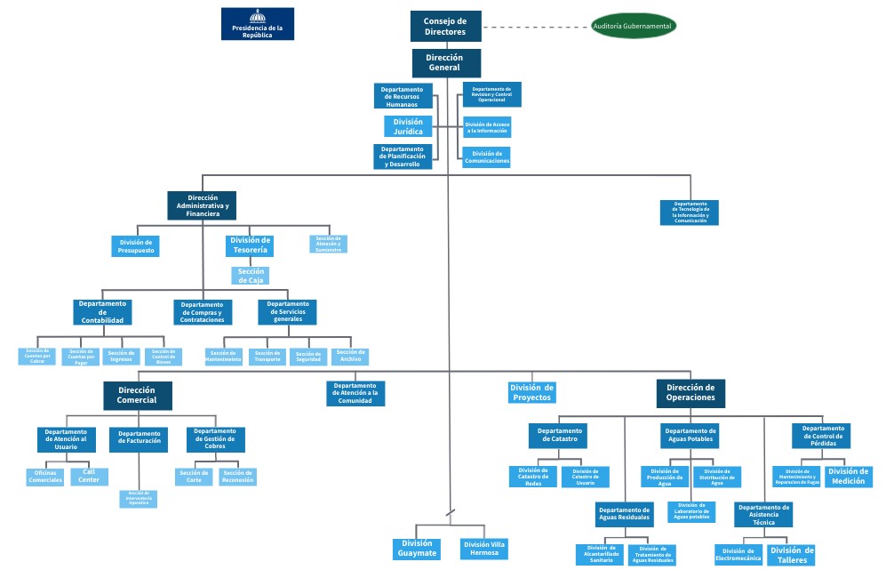
Presidencia de la República
Consejo de Directores
Auditoría Gubernamental
Dirección General
Departamento de Recursos Humanaos
Departamento de Revision y Control Operacional
División Jurídica
División de Acceso a la Información
Departamento de Planificación y Desarrollo
División de Comunicaciones
Dirección Administrativa y Financiera
Departamento de Tecnología de la Información y Comunicación
Sección de Almacén y Suministro
División de Tesorería
División de Presupuesto
Sección de Caja
Departamento de Contabilidad
Departamento de Servicios generales
Departamento de Compras y Contrataciones
Sección de Cuentas por Cobrar
Sección de Cuentas por Pagar
Sección de Control de Bienes
Sección de Archivo
Sección de Transporte
Sección de Mantenimeinto
Sección de Ingresos
Sección de Seguridad
Departamento de Atención a la Comunidad
Dirección de Operaciones
División de Proyectos
Dirección Comercial
Departamento de Control de Pérdidas
Departamento de Catastro
Departamento de Aguas Potables
Departamento de Gestión de Cobros
Departamento de Atención al Usuario
Departamento de Facturación
División de Medición
División de Catastro de Redes
Call Center
División de Producción de Agua
División de Catastro de Usuario
División de Distribución de Agua
División de Mantenimiento y Reparacion de Fugas
Sección de Reconexión
Sección de Corte
Oficinas Comerciales
Sección de Interventoría Operativa
División de Laboratorio de Aguas potables
Departamento de Asistencia Técnica
Departamento de Aguas Residuales
División Guaymate
División Villa Hermosa
División de Alcantarillado Sanitario
División de Talleres
División de Tratamiento de Aguas Residuales
División de Electromecánica
Organigrama Coaarom
Juan carlos Lopez santana
Created on June 21, 2022
Start designing with a free template
Discover more than 1500 professional designs like these:
View
Project Roadmap Timeline
View
Step-by-Step Timeline: How to Develop an Idea
View
Artificial Intelligence History Timeline
View
Museum Escape Room
View
Momentum: Onboarding Presentation
View
Urban Illustrated Presentation
View
3D Corporate Reporting
Explore all templates
Transcript
Presidencia de la República
Consejo de Directores
Auditoría Gubernamental
Dirección General
Departamento de Recursos Humanaos
Departamento de Revision y Control Operacional
División Jurídica
División de Acceso a la Información
Departamento de Planificación y Desarrollo
División de Comunicaciones
Dirección Administrativa y Financiera
Departamento de Tecnología de la Información y Comunicación
Sección de Almacén y Suministro
División de Tesorería
División de Presupuesto
Sección de Caja
Departamento de Contabilidad
Departamento de Servicios generales
Departamento de Compras y Contrataciones
Sección de Cuentas por Cobrar
Sección de Cuentas por Pagar
Sección de Control de Bienes
Sección de Archivo
Sección de Transporte
Sección de Mantenimeinto
Sección de Ingresos
Sección de Seguridad
Departamento de Atención a la Comunidad
Dirección de Operaciones
División de Proyectos
Dirección Comercial
Departamento de Control de Pérdidas
Departamento de Catastro
Departamento de Aguas Potables
Departamento de Gestión de Cobros
Departamento de Atención al Usuario
Departamento de Facturación
División de Medición
División de Catastro de Redes
Call Center
División de Producción de Agua
División de Catastro de Usuario
División de Distribución de Agua
División de Mantenimiento y Reparacion de Fugas
Sección de Reconexión
Sección de Corte
Oficinas Comerciales
Sección de Interventoría Operativa
División de Laboratorio de Aguas potables
Departamento de Asistencia Técnica
Departamento de Aguas Residuales
División Guaymate
División Villa Hermosa
División de Alcantarillado Sanitario
División de Talleres
División de Tratamiento de Aguas Residuales
División de Electromecánica