Want to create interactive content? It’s easy in Genially!
Reuse this genially
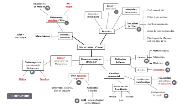
Islam Carte mentale
Mélanie LEBOURG
Created on January 18, 2022
Start designing with a free template
Discover more than 1500 professional designs like these:
View
Branching Scenario: Save Christmas
View
Correct Concepts
View
Microcourse: Artificial Intelligence in Education
View
Puzzle Game
View
Scratch and Win
View
Microlearning: How to Study Better
View
Branching Scenarios Challenge Mobile
Transcript
Definitions