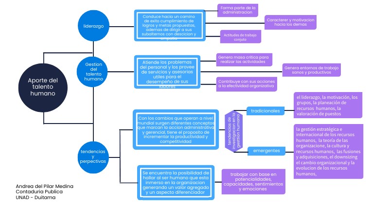
Forma parte de la administracion
Conduce hacia un camino de exito cumplimiento de logros y metas propuestas, ademas de dirigir a sus subalternos con descicion y empatia
Caracterer y motivacion hacia los demas
liderazgo
Actitudes de trabajo conjuto
Genera masa critica para realizar las actividades
Atiende los problemas del personal y los provee de servicios y asesorias utiles para el desempeño de sus labores
Gestion del talento humano
Genera entornos de trabajo sanos y productivos
Aporte del talento humano
Contribuye con sus acciones a la efectividad organizativa
el liderazgo, la motivación, los grupos, la planeación de recursos humanos, la valoración de puestos
tradicionales
Con los cambios que operan a nivel mundial surgen diferentes conceptos que marcan la accion administrativa y gerencial, tiene el proposito de incrementar la productividad y competitividad
tendencias de investigacion en la gesttion humana
la gestión estratégica e internacional de los recursos humanos, la teoría de las organizacione, la cultura y recursos humanos, las fusiones y adquisiciones, el downsizingel cambio organizacional y la evolucion de los recursos humanos,
emergentes
tendencias y perpectivas
Se encuentra la posibilidad de hallar al ser humano que esta inmerso en la organizacion generando un valor agregado y un aspecto diferenciador
trabajar con base en potencialidades, capacidades, sentimientos y emociones
Andrea del Pilar Medina Contaduria Publica UNAD - Duitama
MAPA MENTAL HORIZONTAL
Pilar Medina
Created on September 16, 2021
Start designing with a free template
Discover more than 1500 professional designs like these:
View
Education Timeline
View
Body Parts Game
View
Resource Bank
View
Body Parts
View
Choice Board Flipcards
View
January School Calendar
View
Genial Calendar 2026
Explore all templates
Transcript
Forma parte de la administracion
Conduce hacia un camino de exito cumplimiento de logros y metas propuestas, ademas de dirigir a sus subalternos con descicion y empatia
Caracterer y motivacion hacia los demas
liderazgo
Actitudes de trabajo conjuto
Genera masa critica para realizar las actividades
Atiende los problemas del personal y los provee de servicios y asesorias utiles para el desempeño de sus labores
Gestion del talento humano
Genera entornos de trabajo sanos y productivos
Aporte del talento humano
Contribuye con sus acciones a la efectividad organizativa
el liderazgo, la motivación, los grupos, la planeación de recursos humanos, la valoración de puestos
tradicionales
Con los cambios que operan a nivel mundial surgen diferentes conceptos que marcan la accion administrativa y gerencial, tiene el proposito de incrementar la productividad y competitividad
tendencias de investigacion en la gesttion humana
la gestión estratégica e internacional de los recursos humanos, la teoría de las organizacione, la cultura y recursos humanos, las fusiones y adquisiciones, el downsizingel cambio organizacional y la evolucion de los recursos humanos,
emergentes
tendencias y perpectivas
Se encuentra la posibilidad de hallar al ser humano que esta inmerso en la organizacion generando un valor agregado y un aspecto diferenciador
trabajar con base en potencialidades, capacidades, sentimientos y emociones
Andrea del Pilar Medina Contaduria Publica UNAD - Duitama