Want to create interactive content? It’s easy in Genially!

Get started free

MAPA DE PROCESOS ENTREGAS A DOMICILIO

kon_51

Created on November 1, 2020

Start designing with a free template

Discover more than 1500 professional designs like these:

Transcript

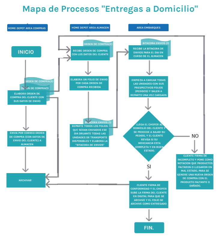
Mapa de Procesos "Entregas a Domicilio"

HOME DEPOT AREA ALMACEN

AREA EMBARQUES

HOME DEPOT AREA COMPRAS

BITACORA ENVIOS (1)

ORDEN DE COMPRA(2)

RECIBE LA BITACORA DE ENVIOS PARA EL DIA EN CURSO DE EL ALMACEN

INICIO

RECIBE ORDEN DE COMPRA CON LOS DATOS DEL CLIENTE

ELABORA UN FOLIO DE ENVIO POR CADA ORDEN DE COMPRA RECIBIDA

EMPIEZA A CARGAR TODAS LAS UNIDADES CON SUS PRESPECTIVOS FOLIOS (PEDIDOS) Y SALEN A REPARTO UNA VEZ CARGADS

ORDEN DE COMPRA(2)

ORDEN DE COMPRA(1)

ELABORA ORDEN DE COMPRA DEL CLIENTE CON SUS DATOS DE ENVIO

BITACORA ENVIOS (1)

LLEGA EL CHOFER AL DOMICILIO DEL CLIENTE Y SE PROCEDE A BAJAR SU PEDIDO, Y EL CLIENTE REVISA SI SU MERCANCIA ESTA COMPLETA Y EN BUEN ESTADO.

REPARTE TODOS LOS FOLIOS QUE SERAN ENVIADOS ESE DIA DRUANTE TODAS LAS UNIDADES DE TRANSPORTE DISPONIBLES Y ELABORA LA "BITACORA DE ENVIOS"

ENVIA POR CORREO ORDEN DE COMPRA (CON DATOS DE ENVIO DEL CLIENTE) A ALMACEN

NO

CLIENTE FIRMA DE INCOMPLETO Y PONE COMO NOTACION QUE PRODUCTOS FALTARON O LLEGARON EN MAL ESTADO, PARA SE GENERE UNA NUEVA ORDEN DE COMPRA CON EL PRODUCTO FALTANTE O DAÑADO.

SI

ARCHIVAR

CLIENTE FIRMA DE CONFORMIDAD Y EL CHOFER SUBE LA FIRMA DEL CLIENTE EN DIGITAL PARA QUE SE ARCHIVE Y EL FOLIO SE ARCHIVE COMO ENTREGADO

FIN.